HOME   LIST
‹–   –›

Flux Rope in 2024

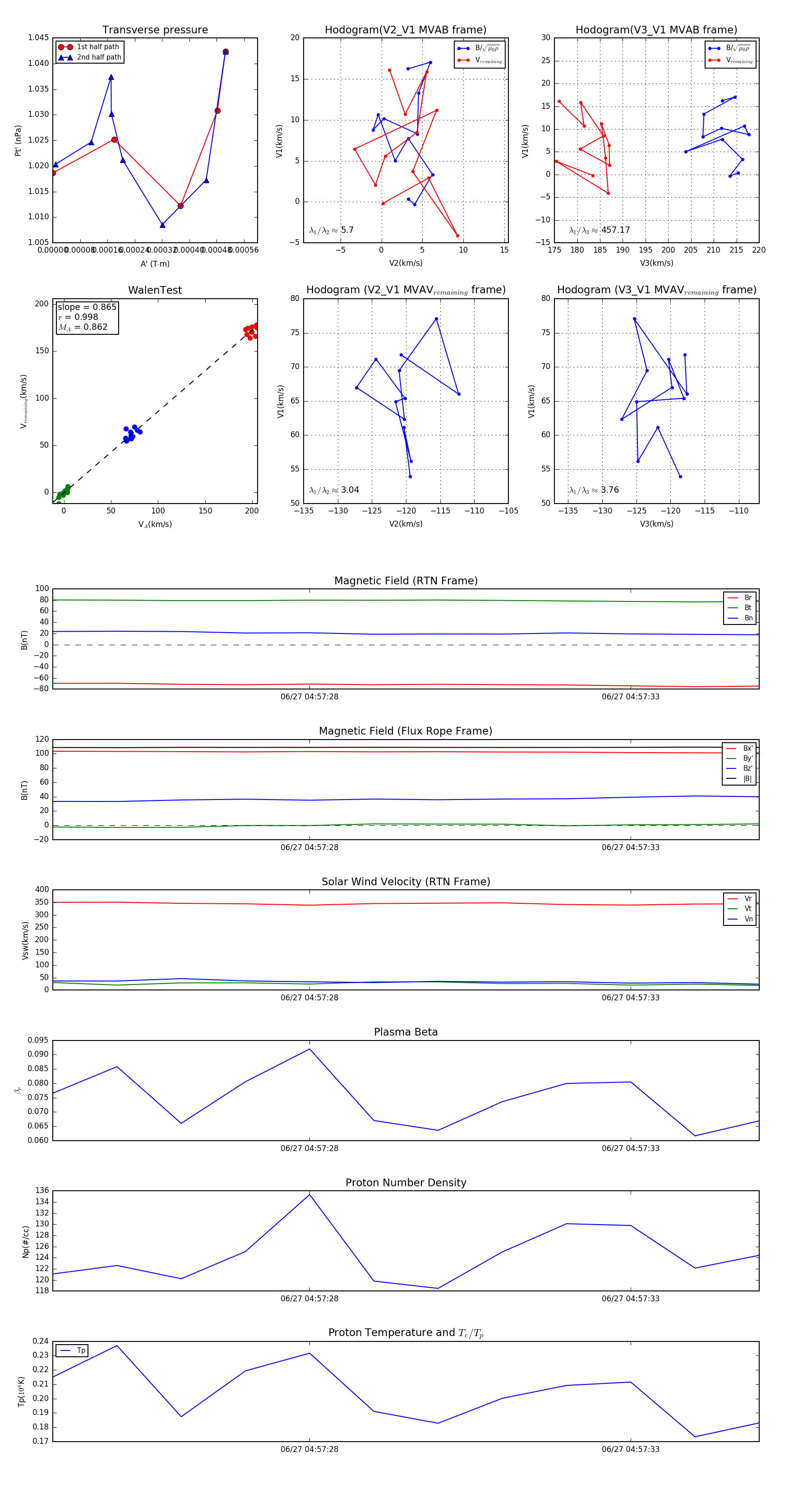
Flux Rope Event 2024-06-27 04:57:24 ~ 2024-06-27 04:57:35 (12 seconds)


plot