HOME   LIST
‹–   –›

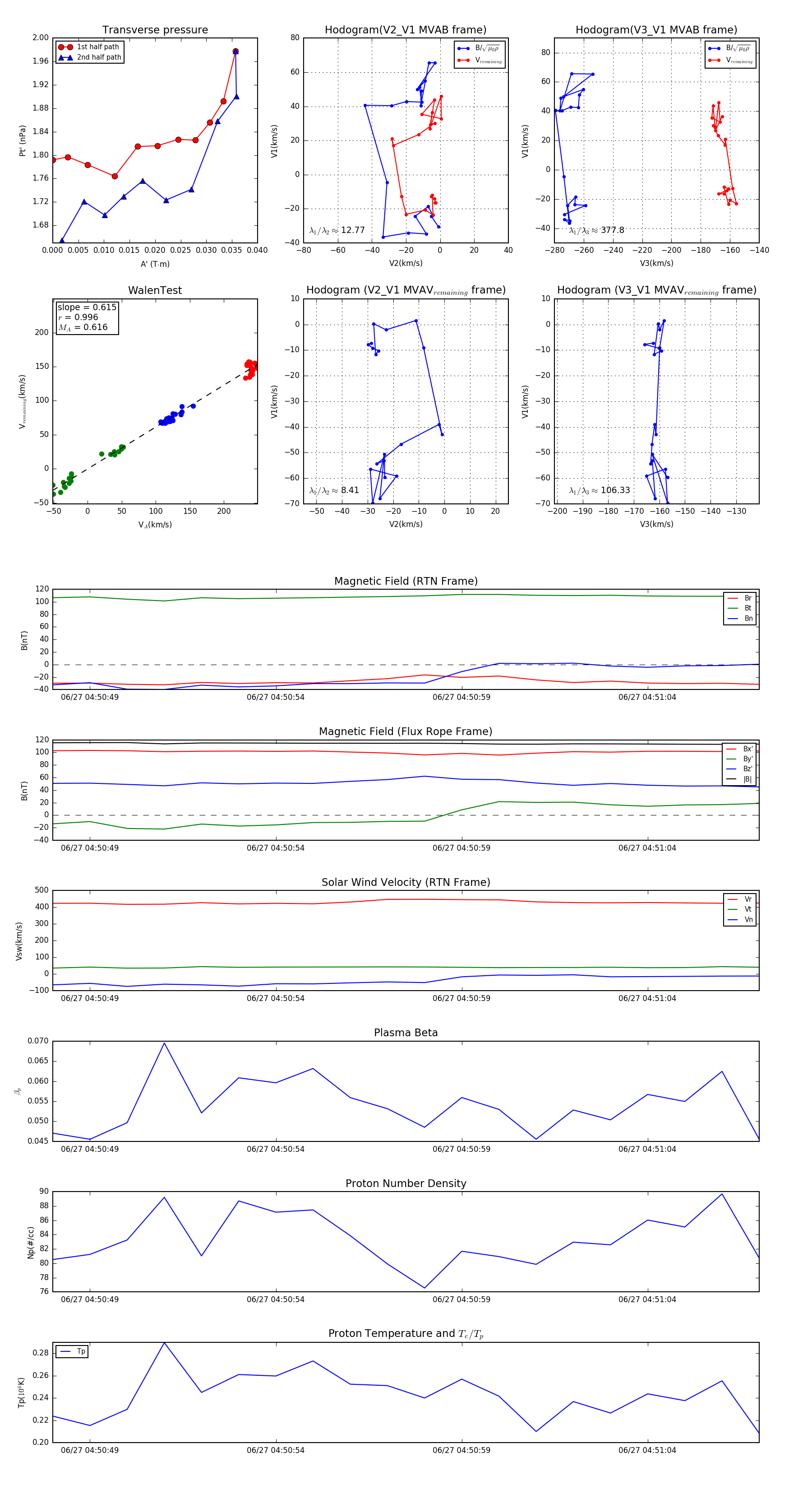
Flux Rope in 2024

Flux Rope Event 2024-06-27 04:50:48 ~ 2024-06-27 04:51:07 (20 seconds)


plot