HOME   LIST
‹–   –›

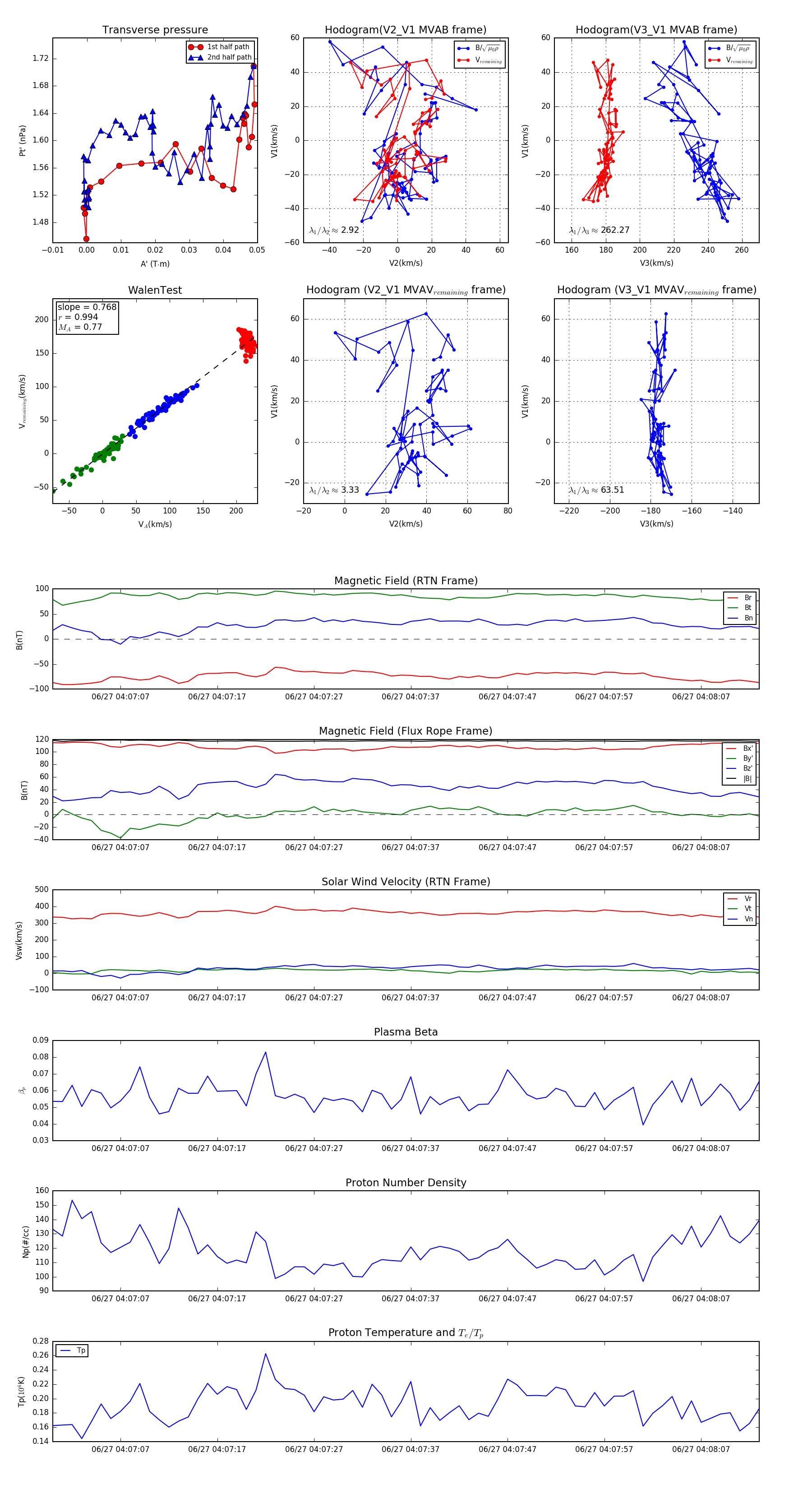
Flux Rope in 2024

Flux Rope Event 2024-06-27 04:07:00 ~ 2024-06-27 04:08:13 (74 seconds)


plot