HOME   LIST
‹–   –›

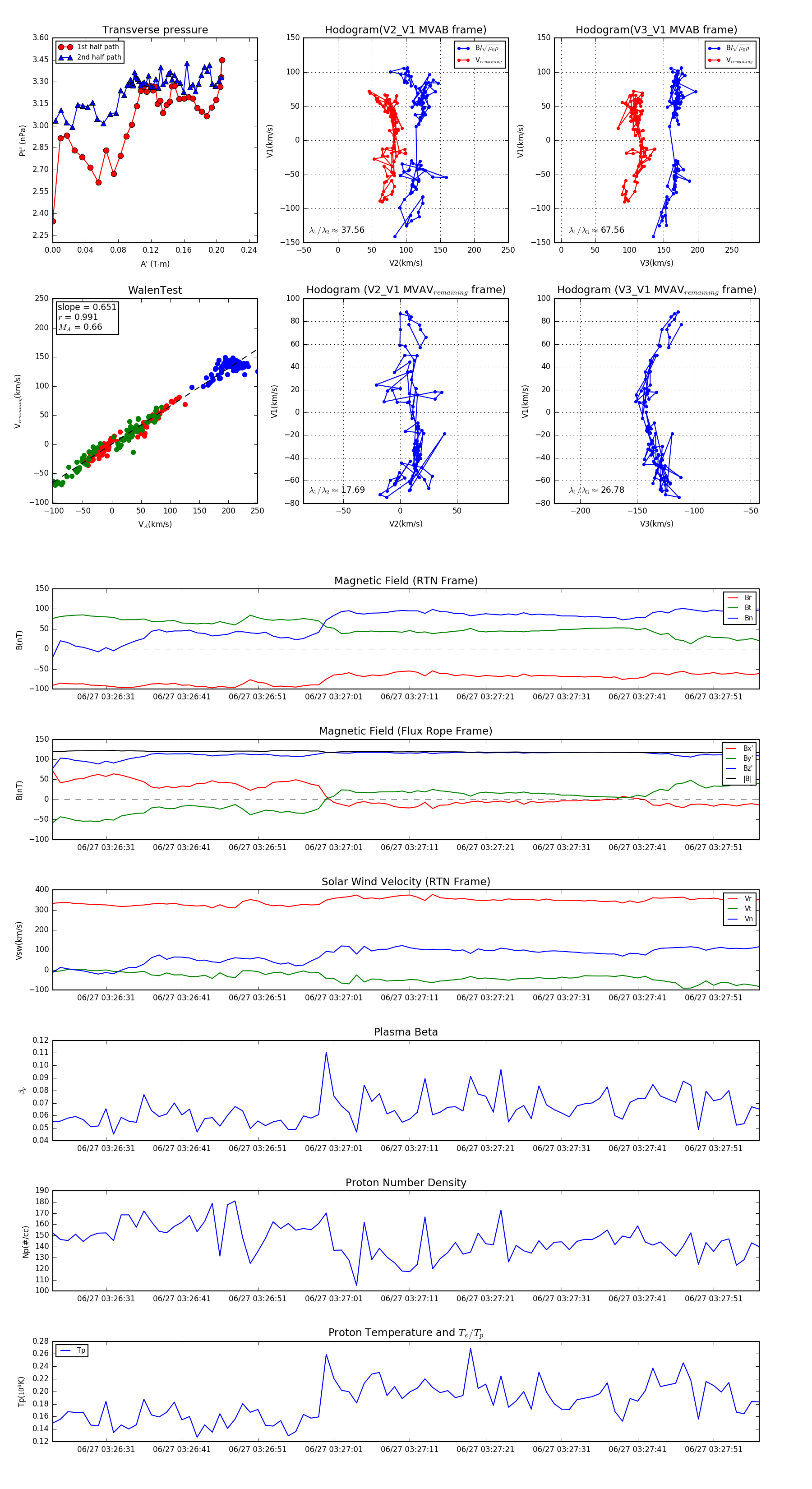
Flux Rope in 2024

Flux Rope Event 2024-06-27 03:26:24 ~ 2024-06-27 03:27:57 (94 seconds)


plot