HOME   LIST
‹–   –›

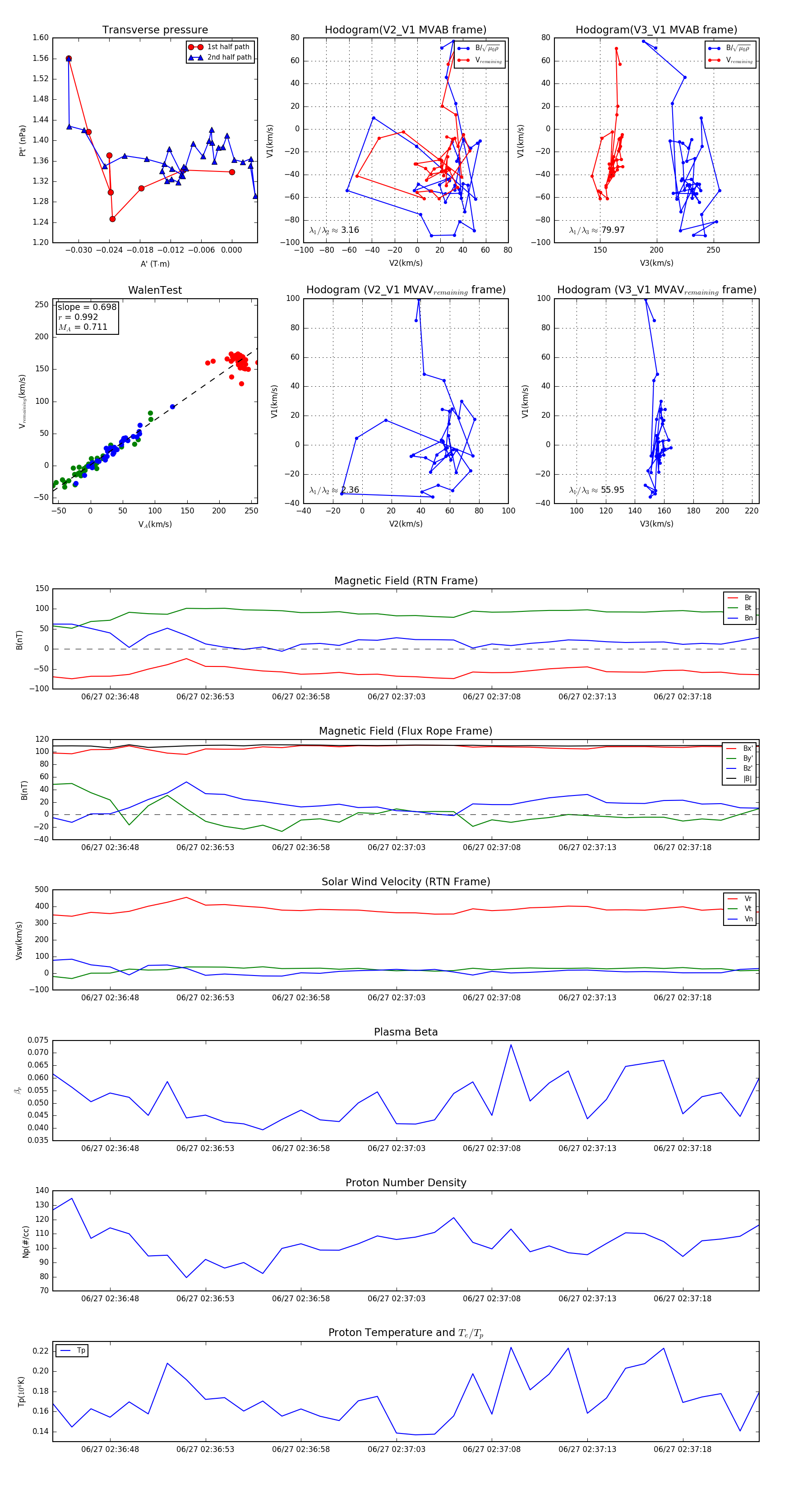
Flux Rope in 2024

Flux Rope Event 2024-06-27 02:36:45 ~ 2024-06-27 02:37:22 (38 seconds)


plot