HOME   LIST
‹–   –›

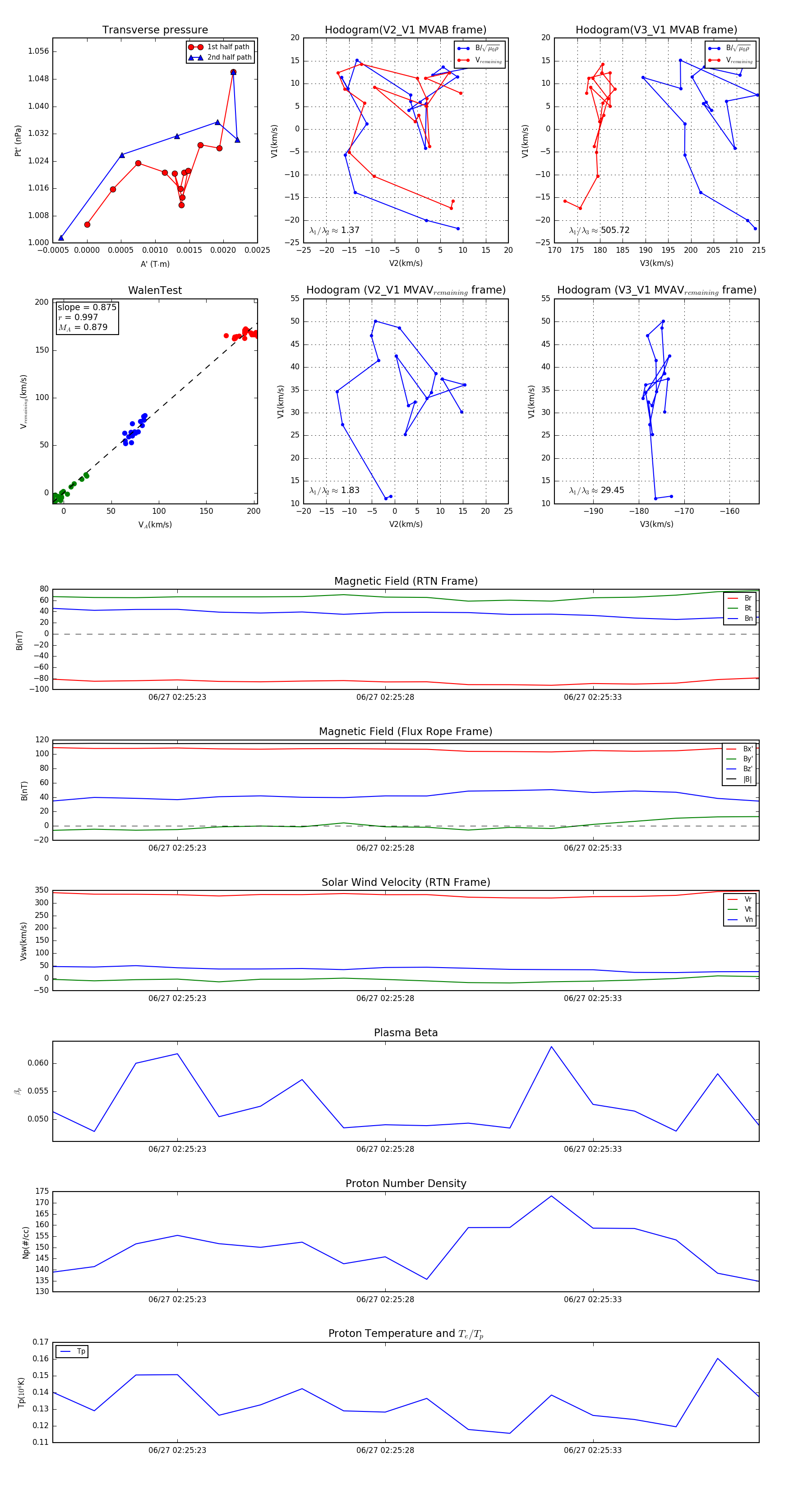
Flux Rope in 2024

Flux Rope Event 2024-06-27 02:25:20 ~ 2024-06-27 02:25:37 (18 seconds)


plot