HOME   LIST
‹–   –›

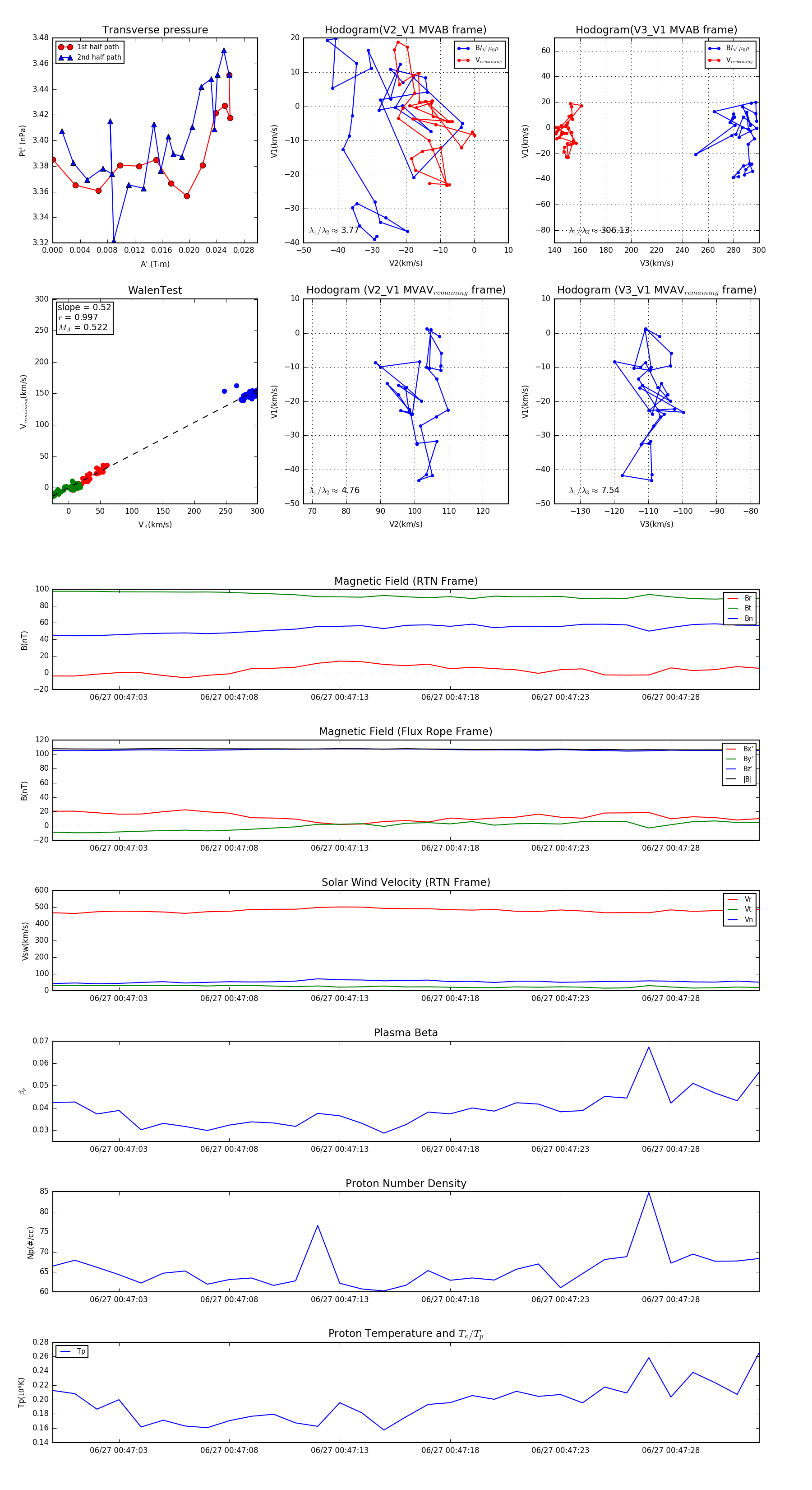
Flux Rope in 2024

Flux Rope Event 2024-06-27 00:47:00 ~ 2024-06-27 00:47:32 (33 seconds)


plot