HOME   LIST
‹–   –›

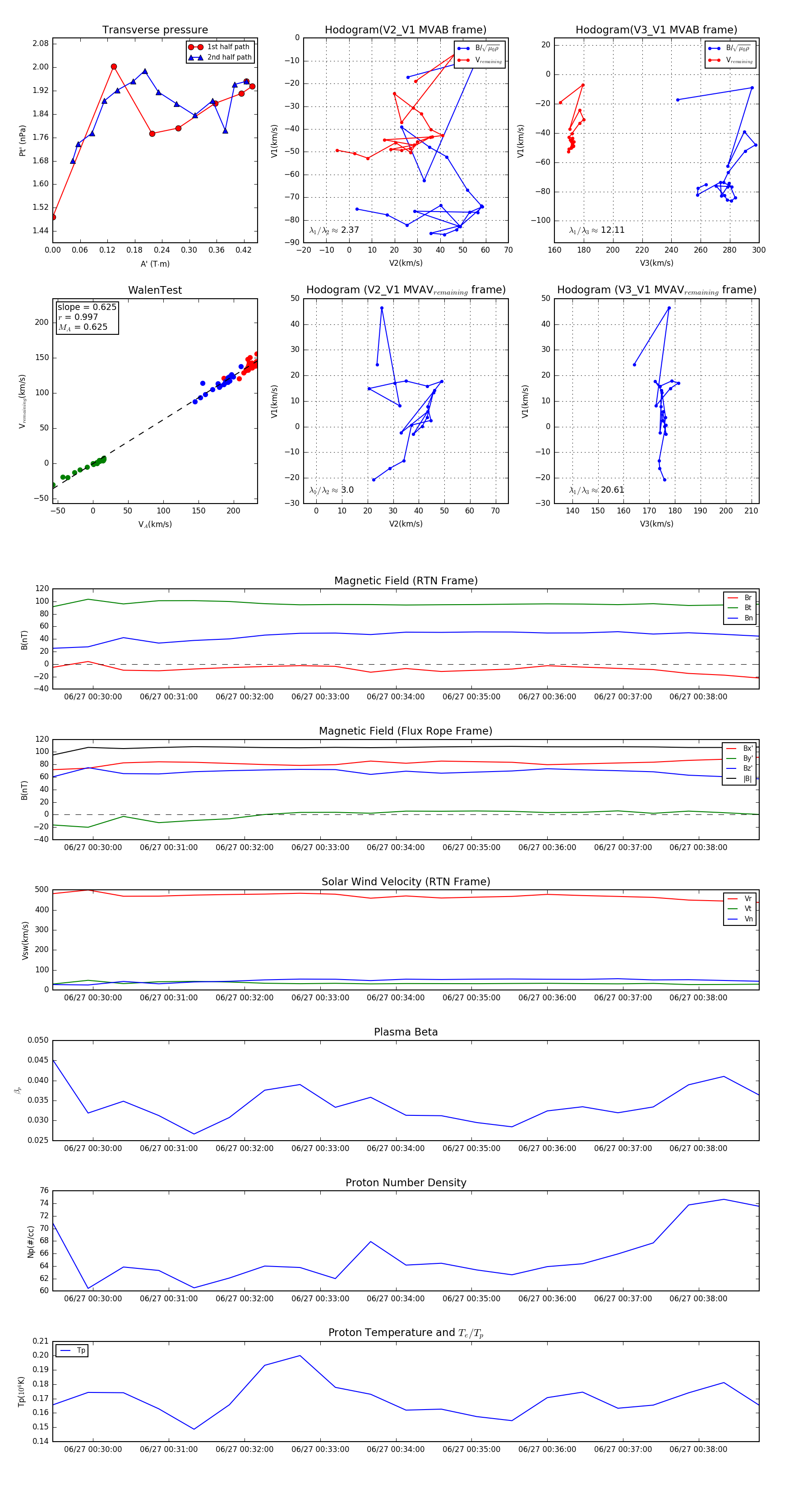
Flux Rope in 2024

Flux Rope Event 2024-06-27 00:29:28 ~ 2024-06-27 00:38:48 (561 seconds)


plot