HOME   LIST
‹–   –›

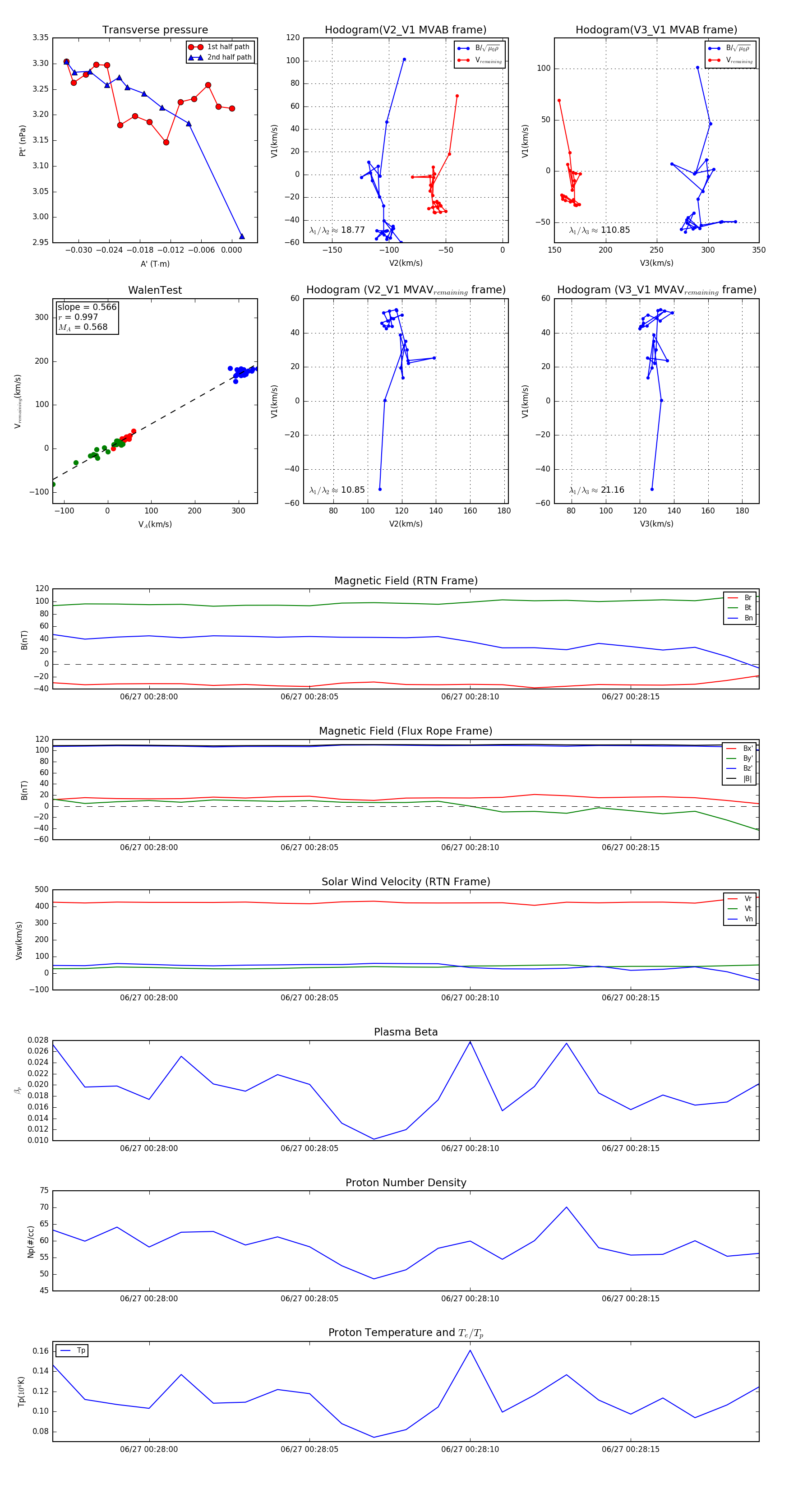
Flux Rope in 2024

Flux Rope Event 2024-06-27 00:27:57 ~ 2024-06-27 00:28:19 (23 seconds)


plot