HOME   LIST
‹–   –›

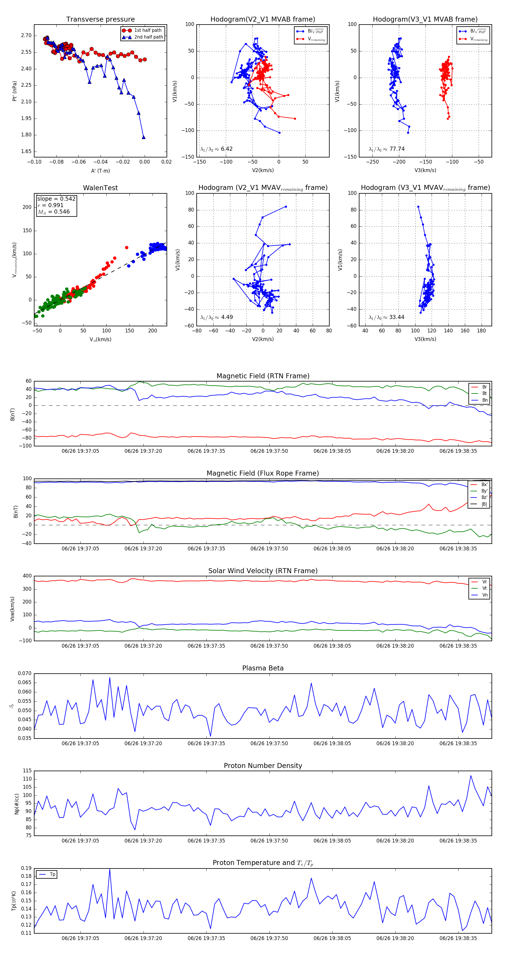
Flux Rope in 2024

Flux Rope Event 2024-06-26 19:36:54 ~ 2024-06-26 19:38:43 (110 seconds)


plot