HOME   LIST
‹–   –›

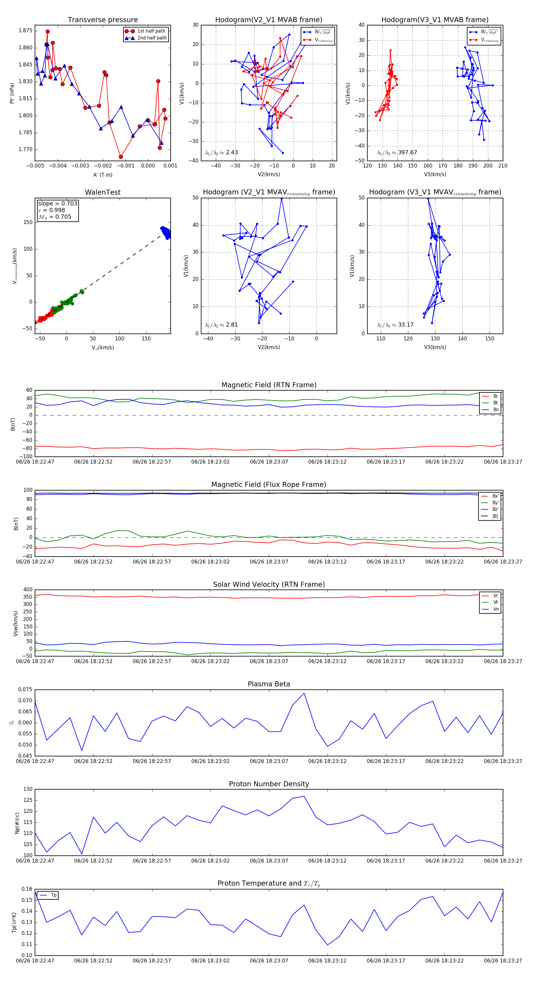
Flux Rope in 2024

Flux Rope Event 2024-06-26 18:22:47 ~ 2024-06-26 18:23:27 (41 seconds)


plot