HOME   LIST
‹–   –›

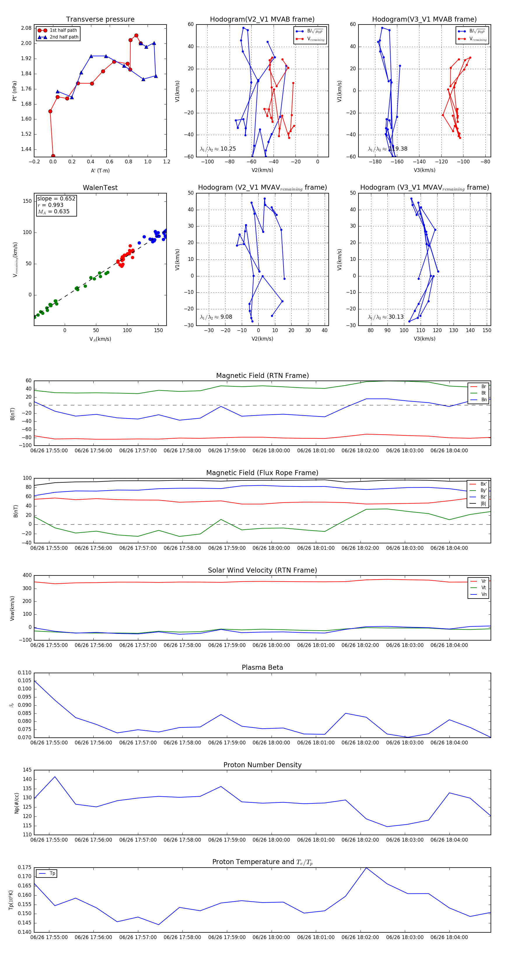
Flux Rope in 2024

Flux Rope Event 2024-06-26 17:54:40 ~ 2024-06-26 18:04:56 (617 seconds)


plot