HOME   LIST
‹–   –›

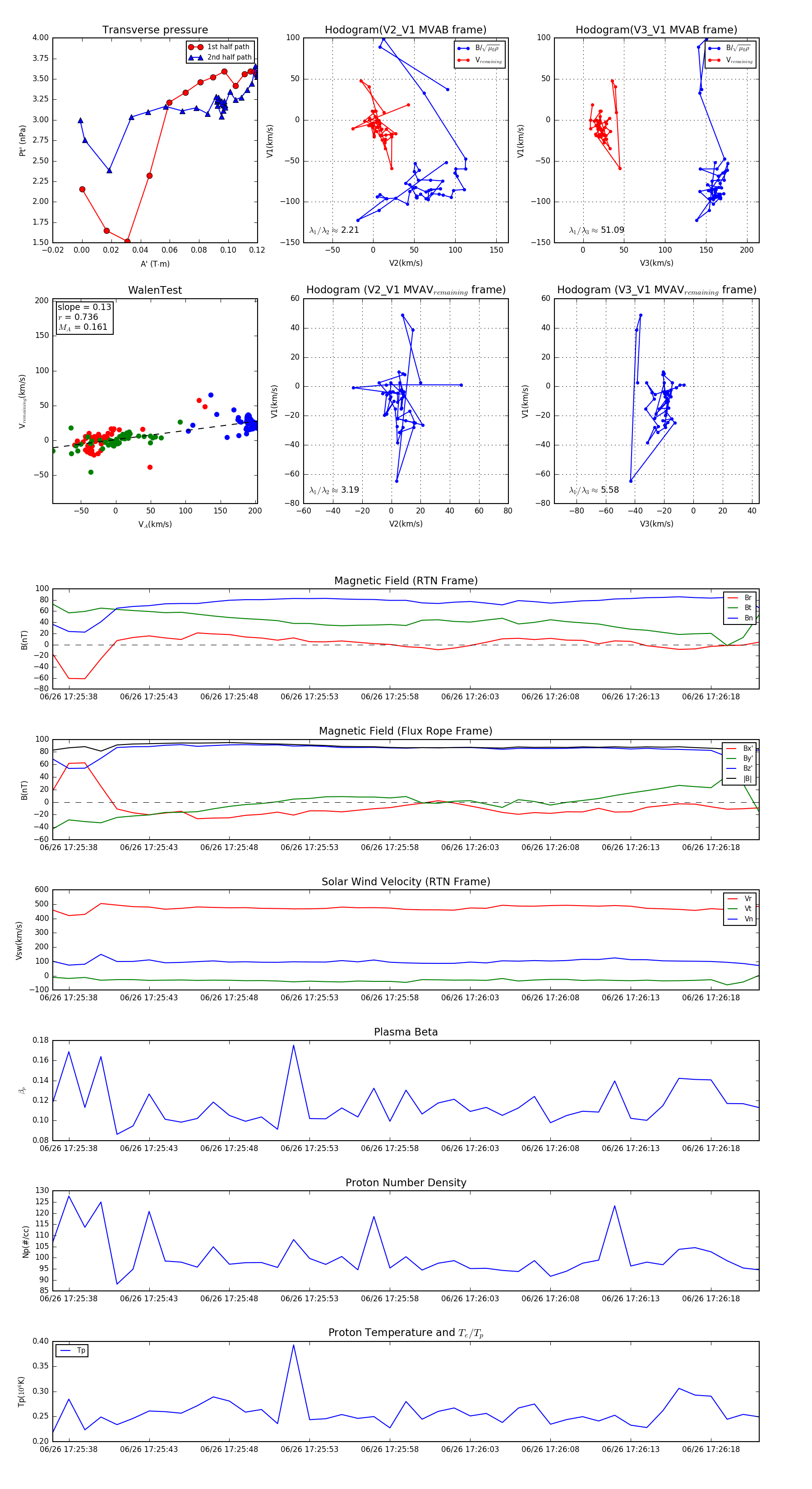
Flux Rope in 2024

Flux Rope Event 2024-06-26 17:25:37 ~ 2024-06-26 17:26:21 (45 seconds)


plot