HOME   LIST
‹–   –›

Flux Rope in 2024

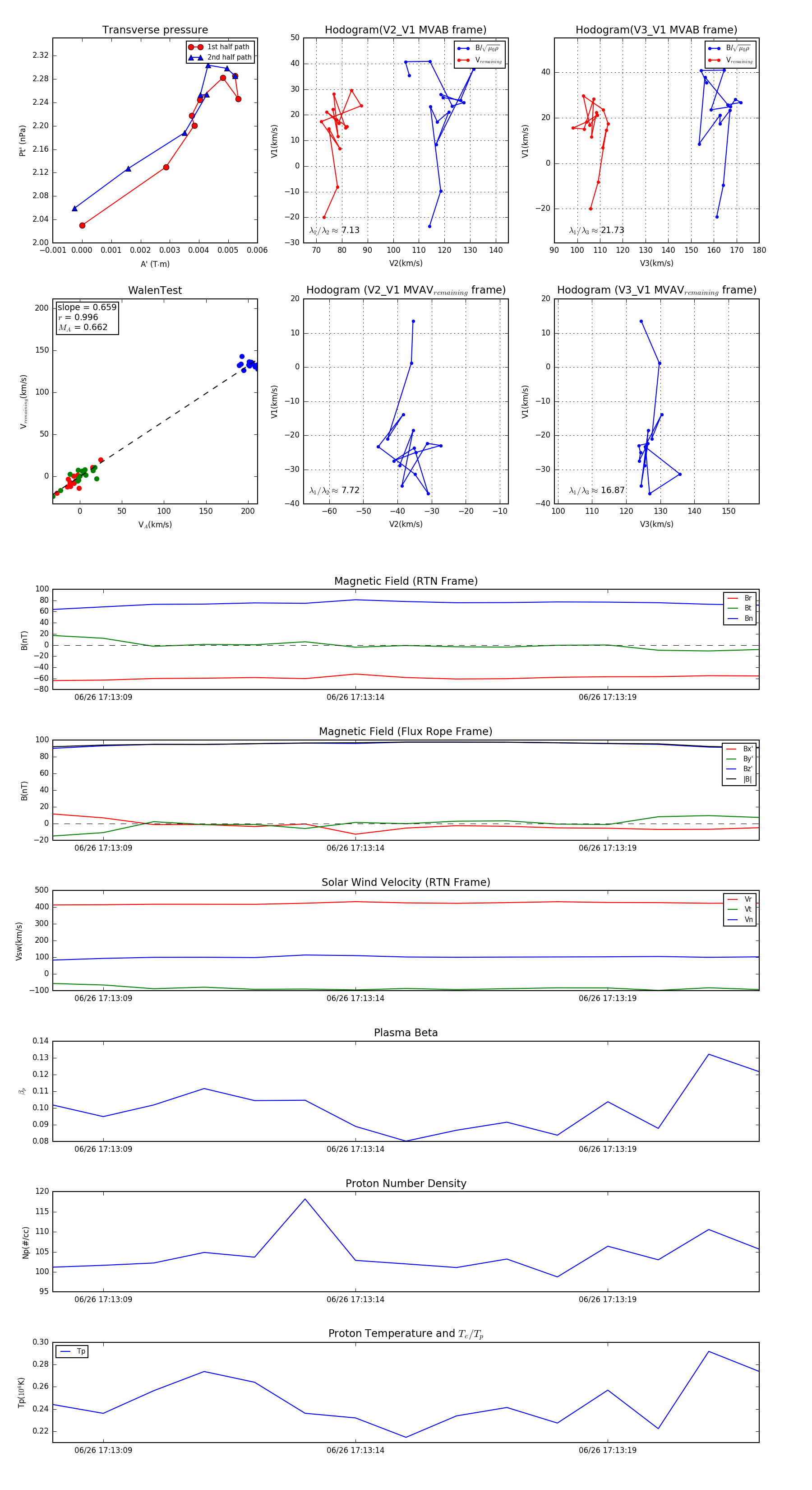
Flux Rope Event 2024-06-26 17:13:08 ~ 2024-06-26 17:13:22 (15 seconds)


plot