HOME   LIST
‹–   –›

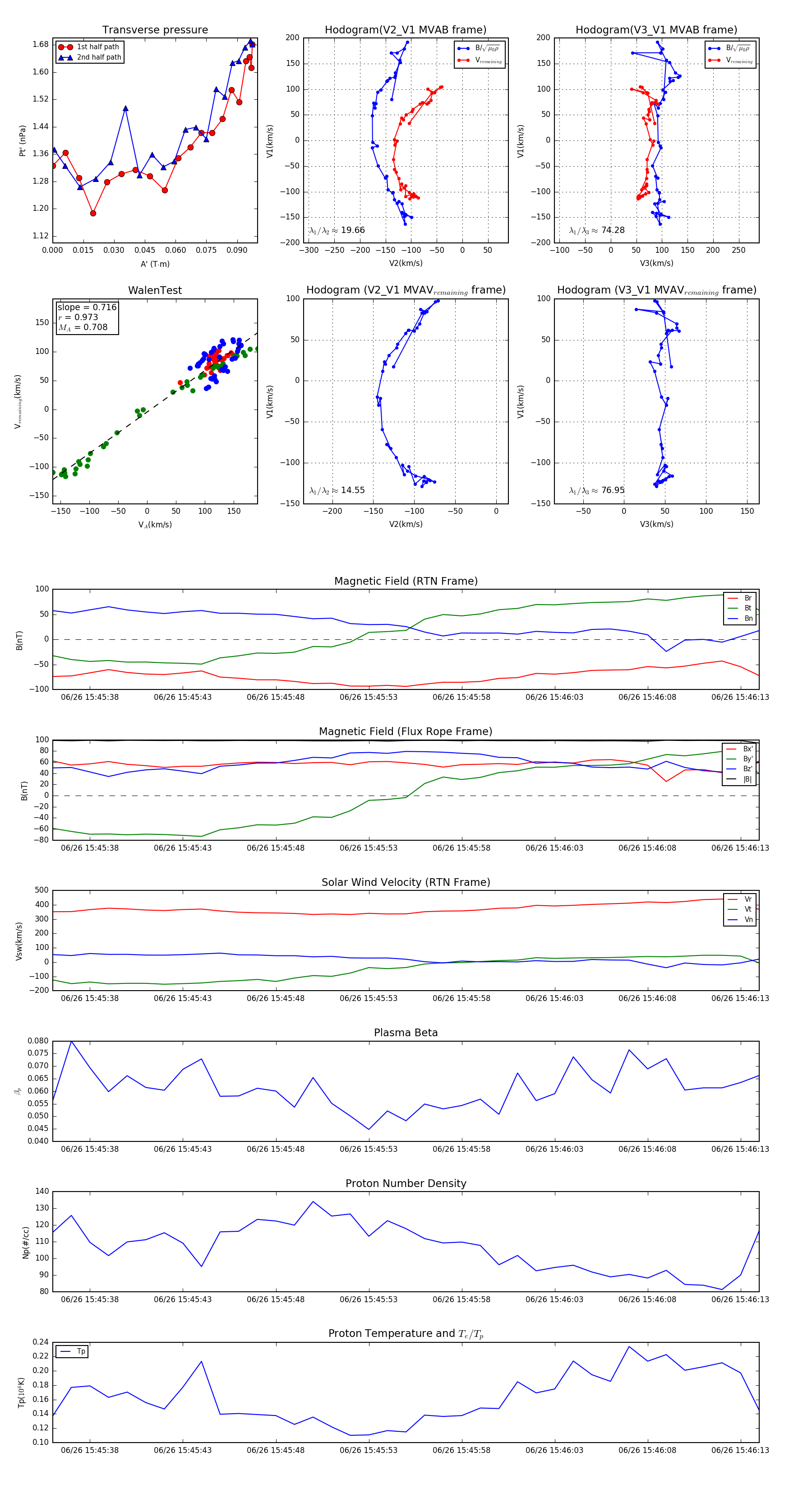
Flux Rope in 2024

Flux Rope Event 2024-06-26 15:45:36 ~ 2024-06-26 15:46:14 (39 seconds)


plot