HOME   LIST
‹–   –›

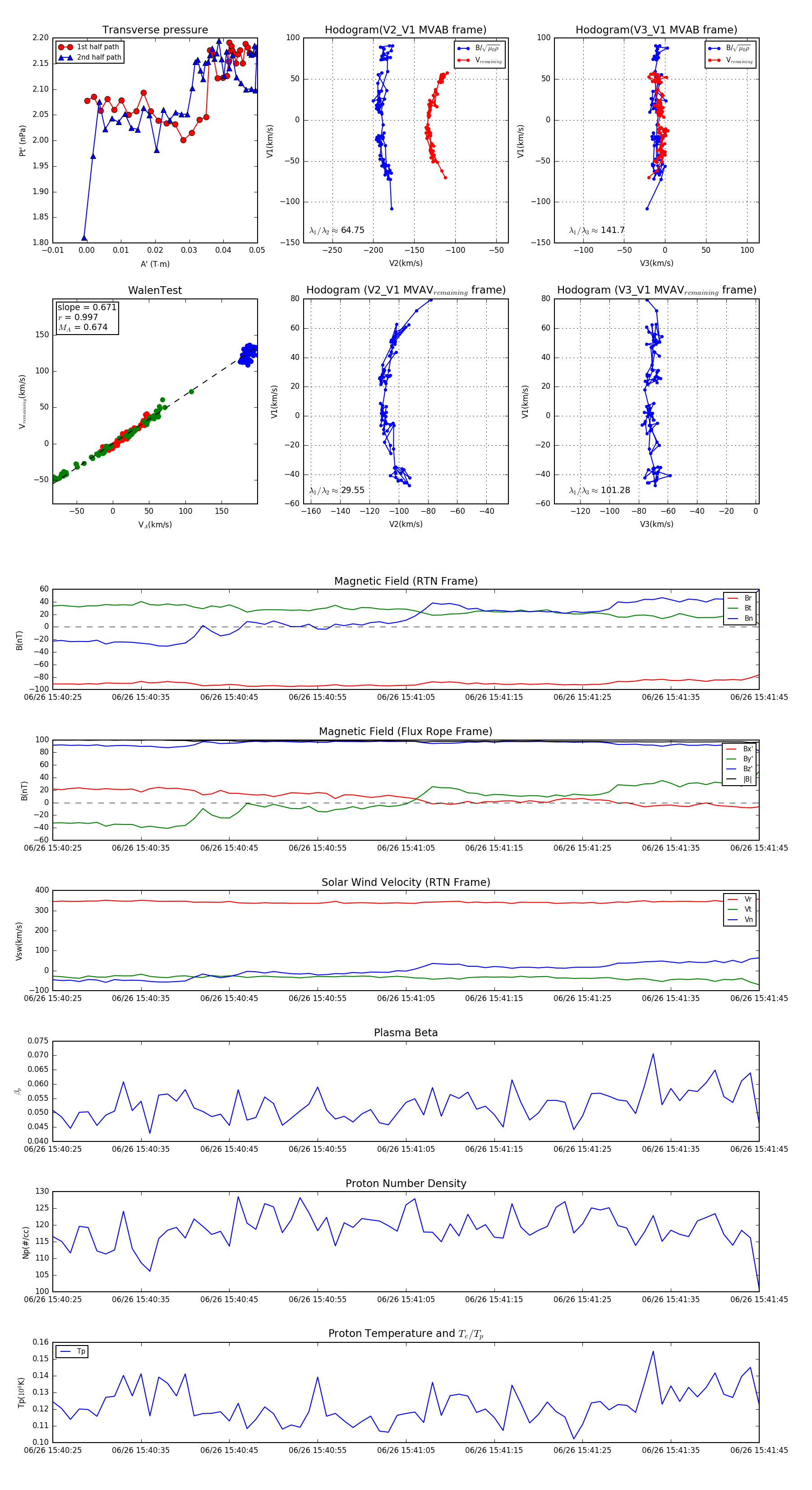
Flux Rope in 2024

Flux Rope Event 2024-06-26 15:40:25 ~ 2024-06-26 15:41:45 (81 seconds)


plot