HOME   LIST
‹–   –›

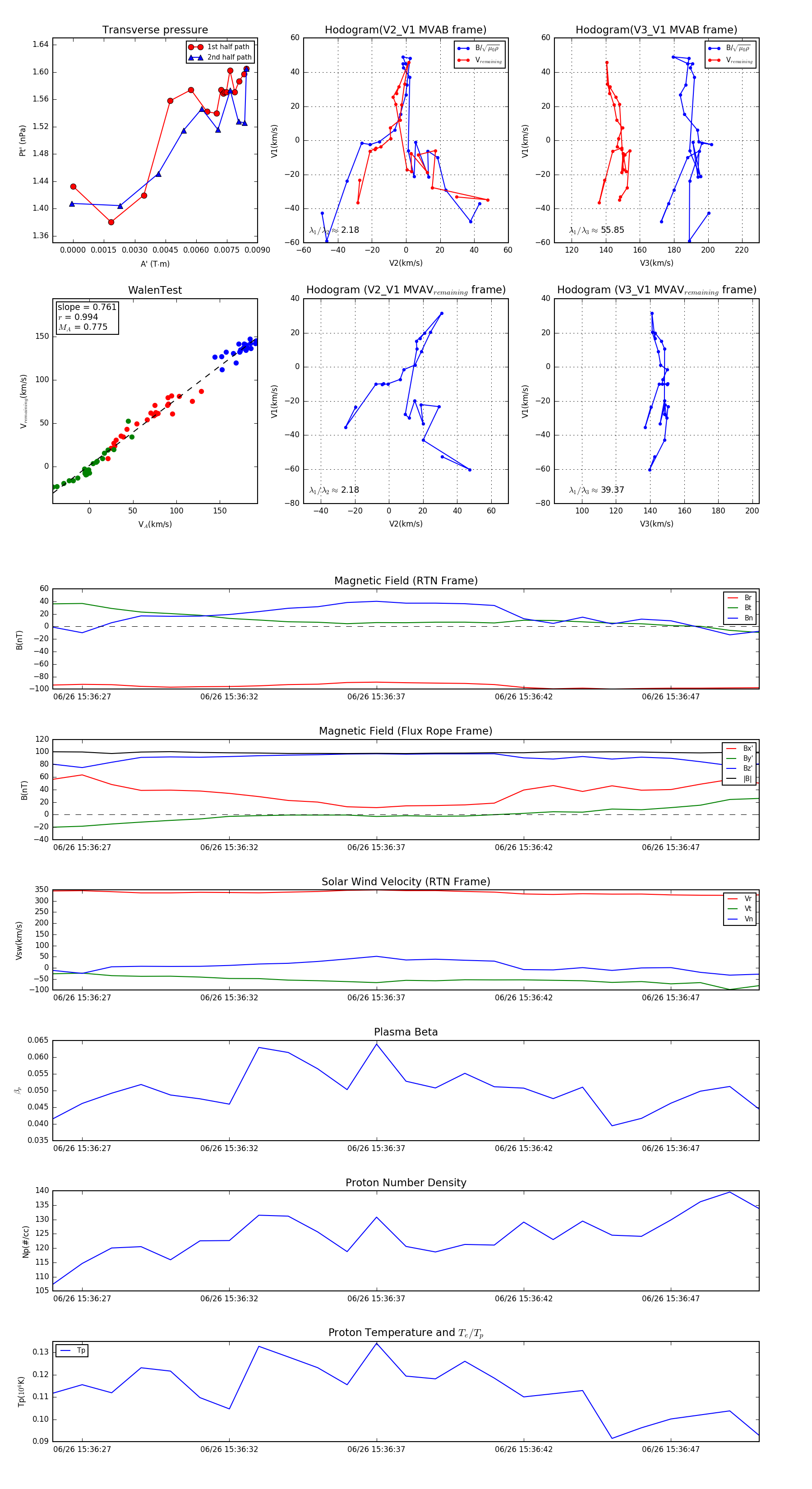
Flux Rope in 2024

Flux Rope Event 2024-06-26 15:36:26 ~ 2024-06-26 15:36:50 (25 seconds)


plot