HOME   LIST
‹–   –›

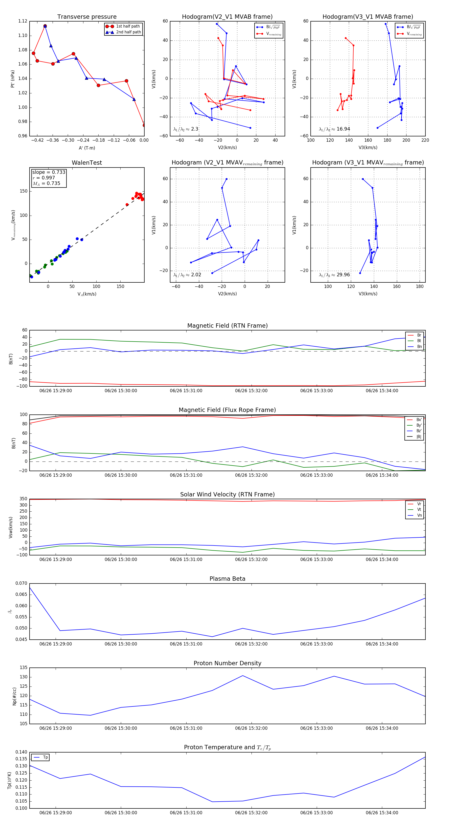
Flux Rope in 2024

Flux Rope Event 2024-06-26 15:28:36 ~ 2024-06-26 15:34:40 (365 seconds)


plot