HOME   LIST
‹–   –›

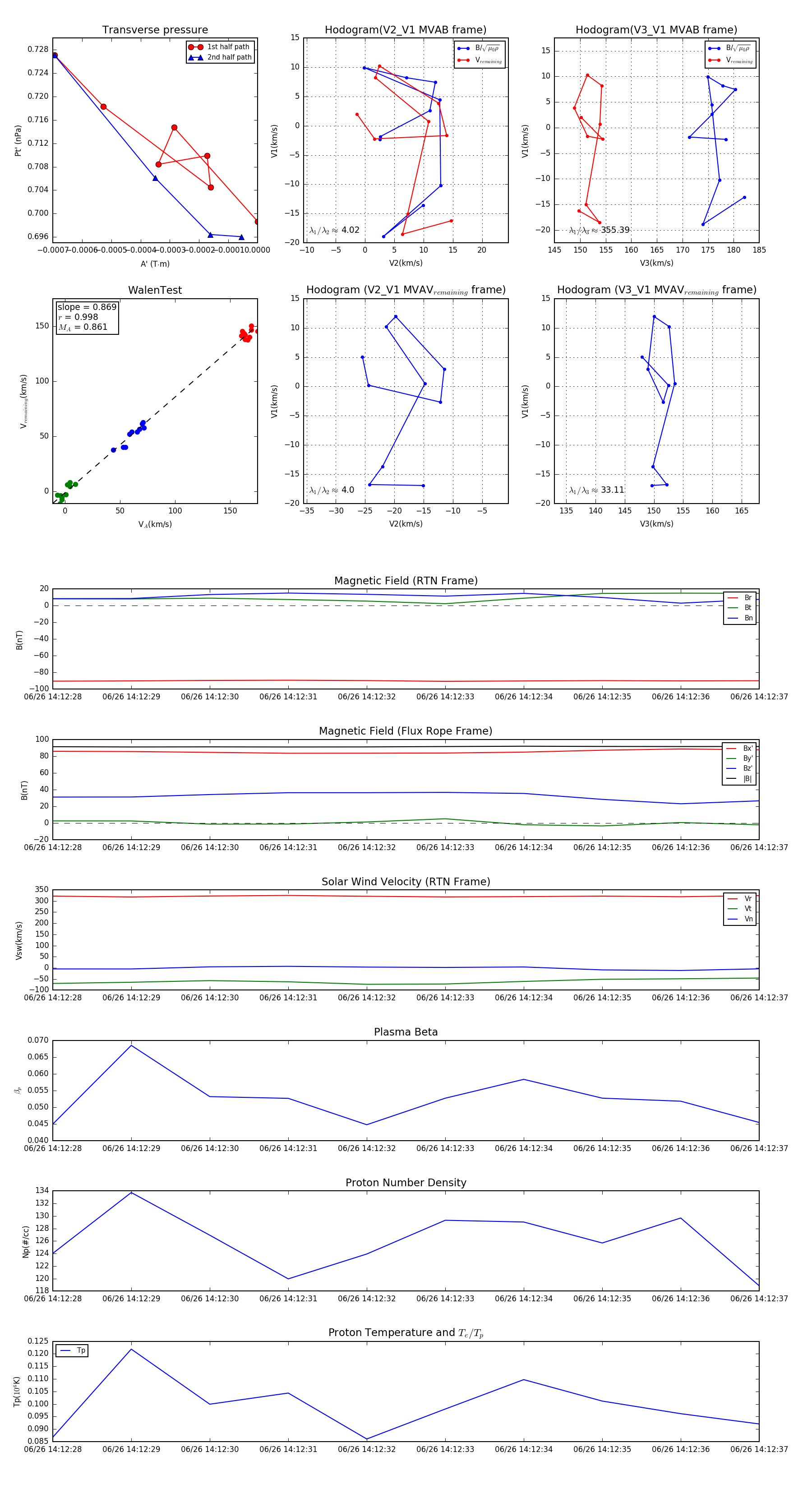
Flux Rope in 2024

Flux Rope Event 2024-06-26 14:12:28 ~ 2024-06-26 14:12:37 (10 seconds)


plot