HOME   LIST
‹–   –›

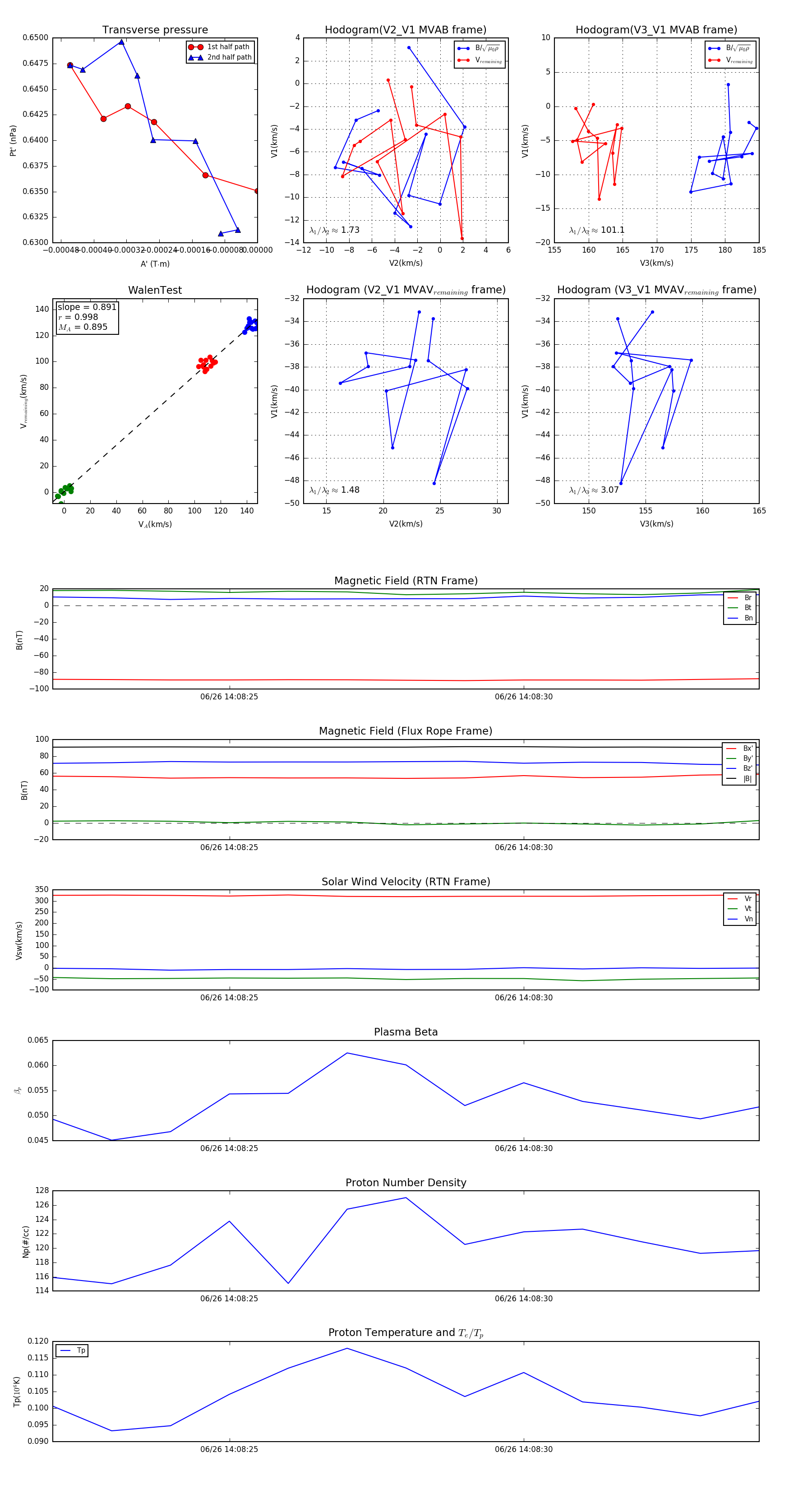
Flux Rope in 2024

Flux Rope Event 2024-06-26 14:08:22 ~ 2024-06-26 14:08:34 (13 seconds)


plot