HOME   LIST
‹–   –›

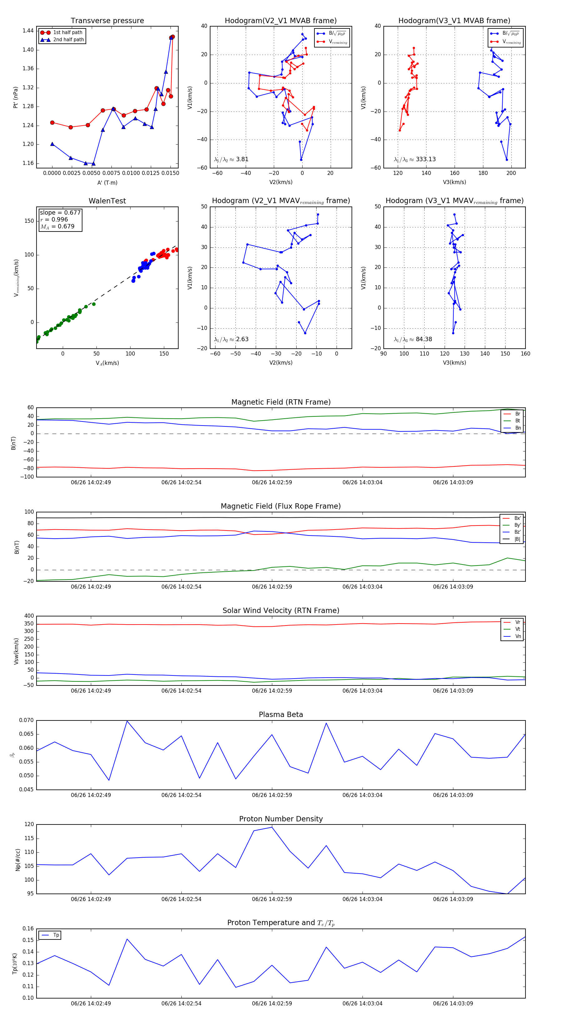
Flux Rope in 2024

Flux Rope Event 2024-06-26 14:02:46 ~ 2024-06-26 14:03:13 (28 seconds)


plot