HOME   LIST
‹–   –›

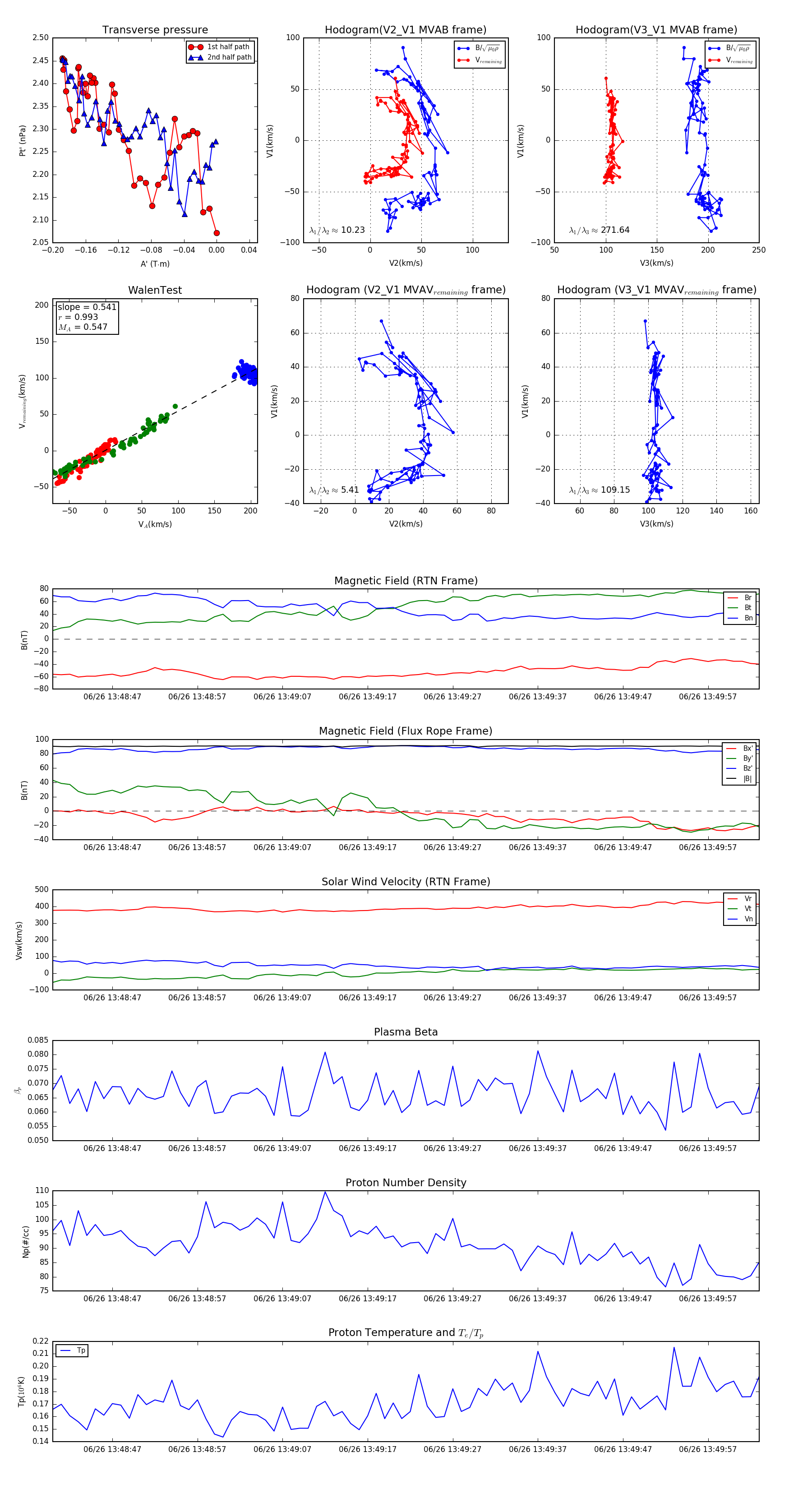
Flux Rope in 2024

Flux Rope Event 2024-06-26 13:48:40 ~ 2024-06-26 13:50:03 (84 seconds)


plot