HOME   LIST
‹–   –›

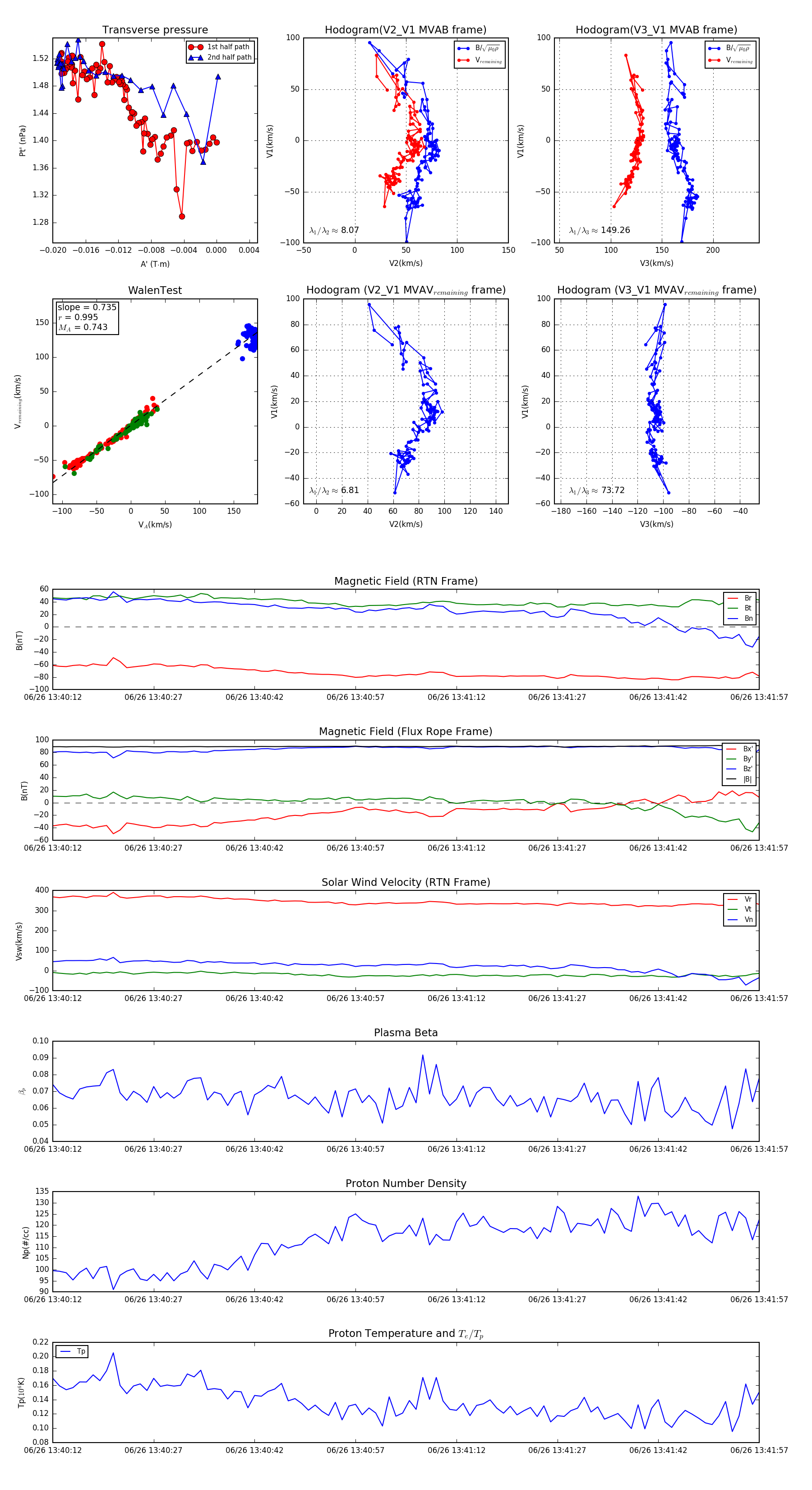
Flux Rope in 2024

Flux Rope Event 2024-06-26 13:40:12 ~ 2024-06-26 13:41:57 (106 seconds)


plot