HOME   LIST
‹–   –›

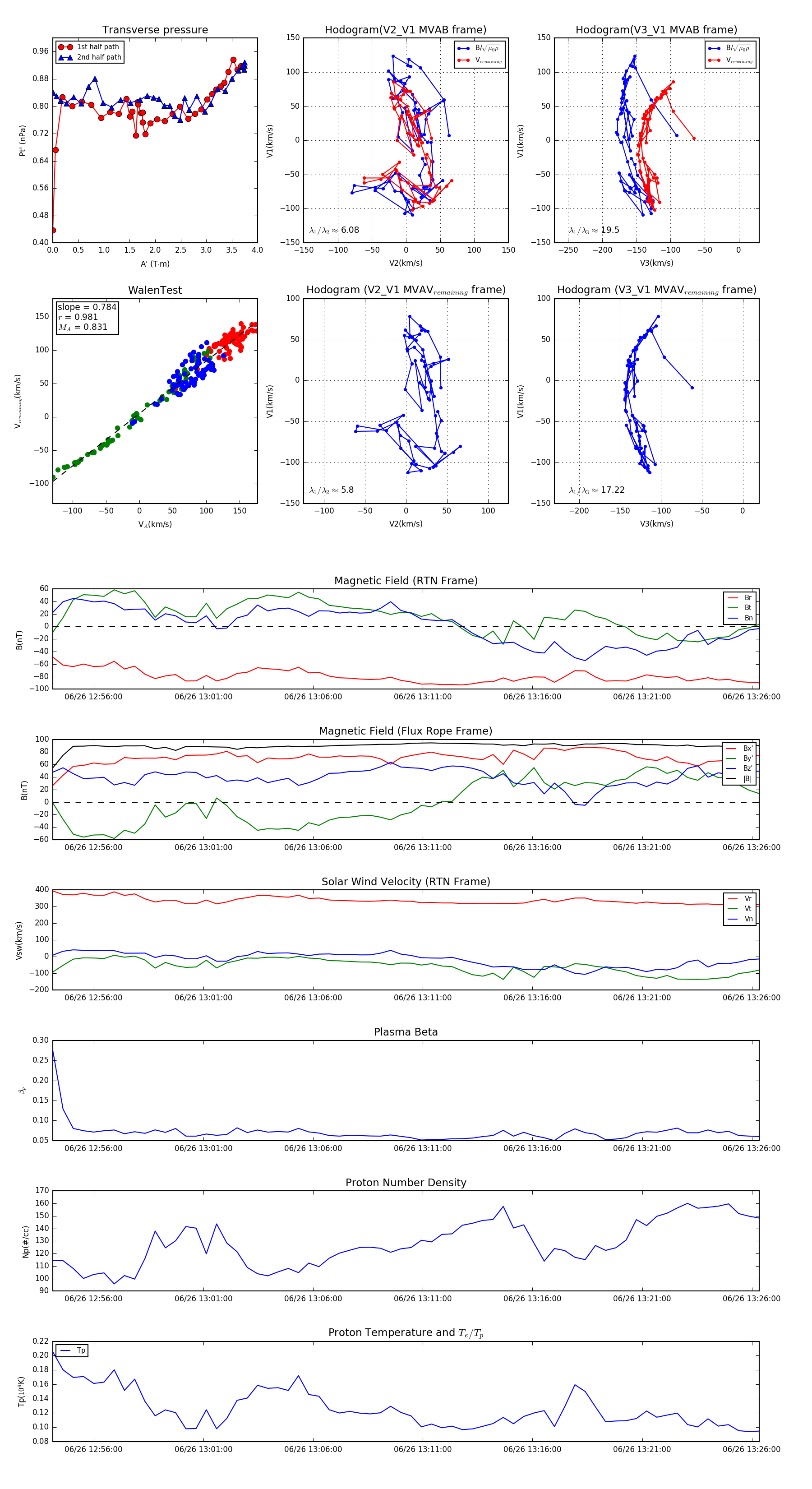
Flux Rope in 2024

Flux Rope Event 2024-06-26 12:54:08 ~ 2024-06-26 13:26:20 (1933 seconds)


plot