HOME   LIST
‹–   –›

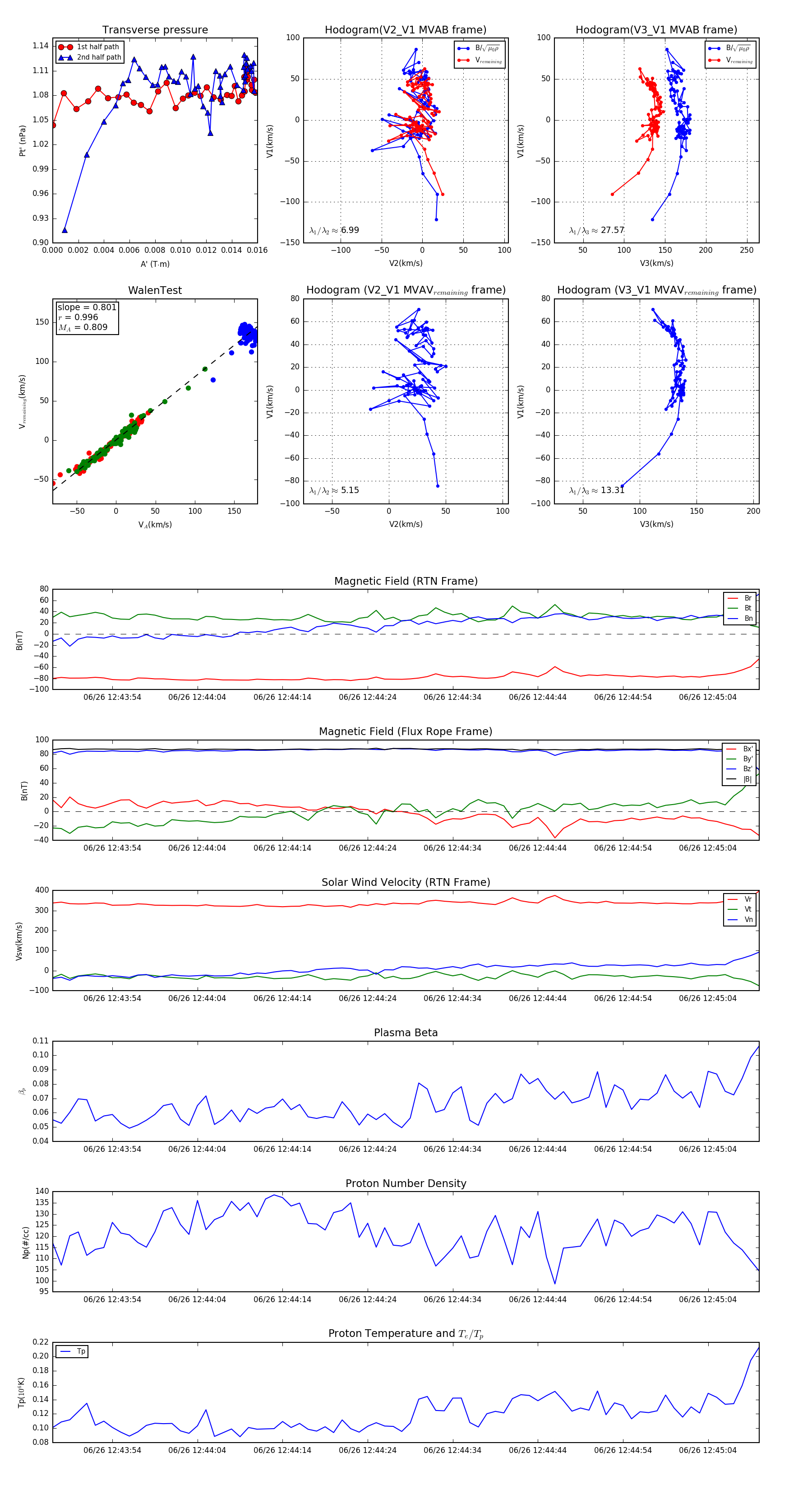
Flux Rope in 2024

Flux Rope Event 2024-06-26 12:43:47 ~ 2024-06-26 12:45:10 (84 seconds)


plot