HOME   LIST
‹–   –›

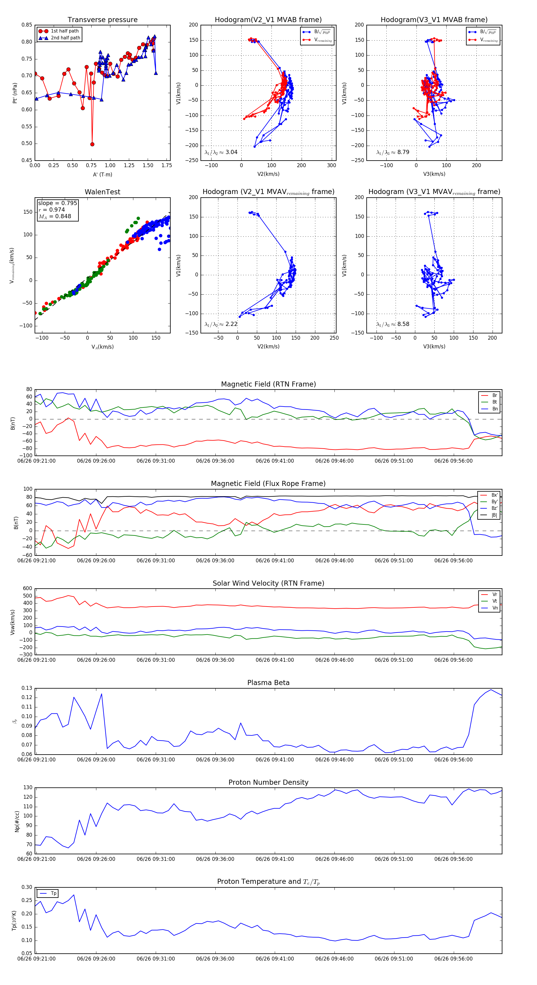
Flux Rope in 2024

Flux Rope Event 2024-06-26 09:20:52 ~ 2024-06-26 10:00:04 (2353 seconds)


plot