HOME   LIST
‹–   –›

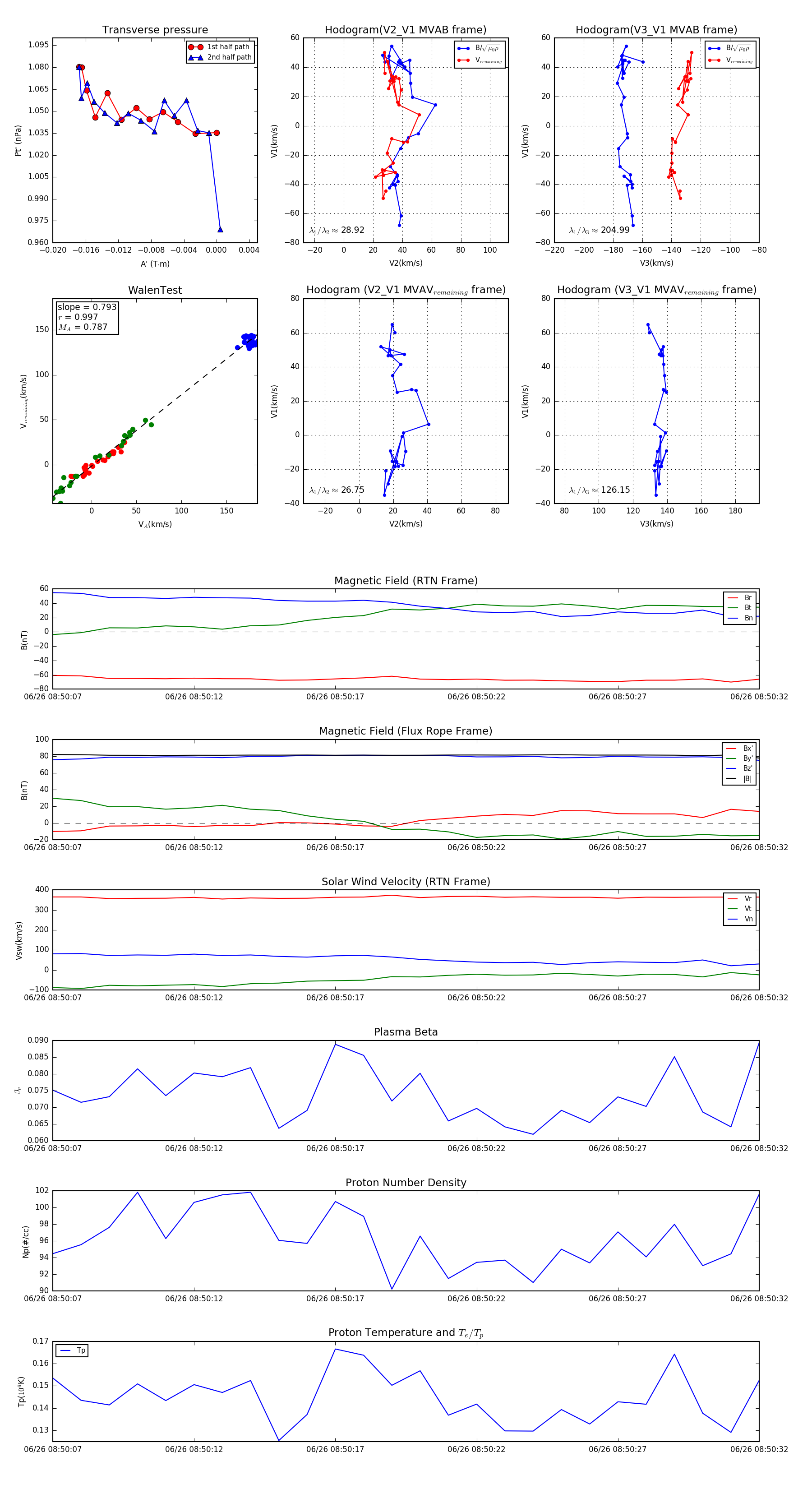
Flux Rope in 2024

Flux Rope Event 2024-06-26 08:50:07 ~ 2024-06-26 08:50:32 (26 seconds)


plot