HOME   LIST
‹–   –›

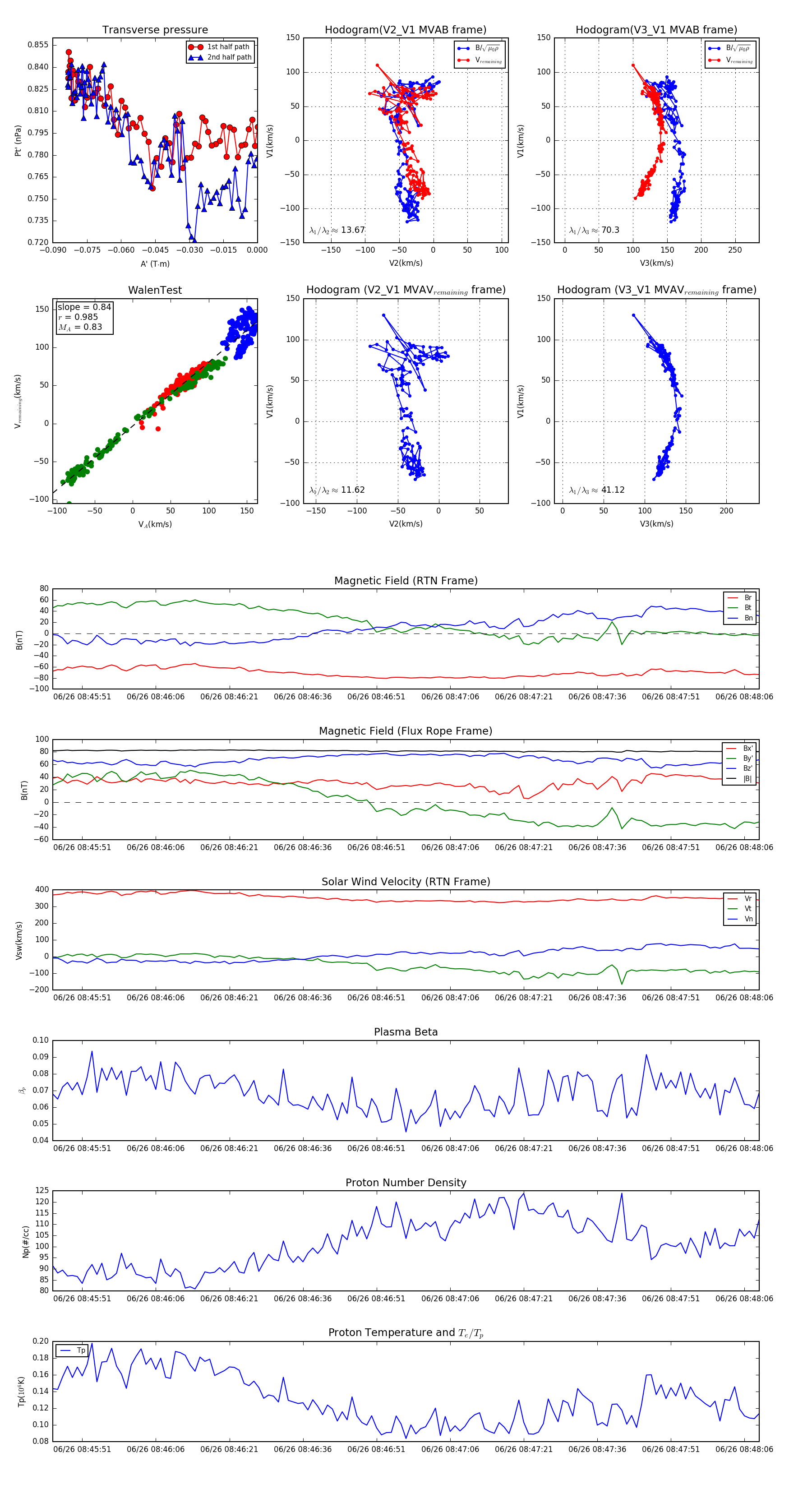
Flux Rope in 2024

Flux Rope Event 2024-06-26 08:45:45 ~ 2024-06-26 08:48:09 (145 seconds)


plot