HOME   LIST
‹–   –›

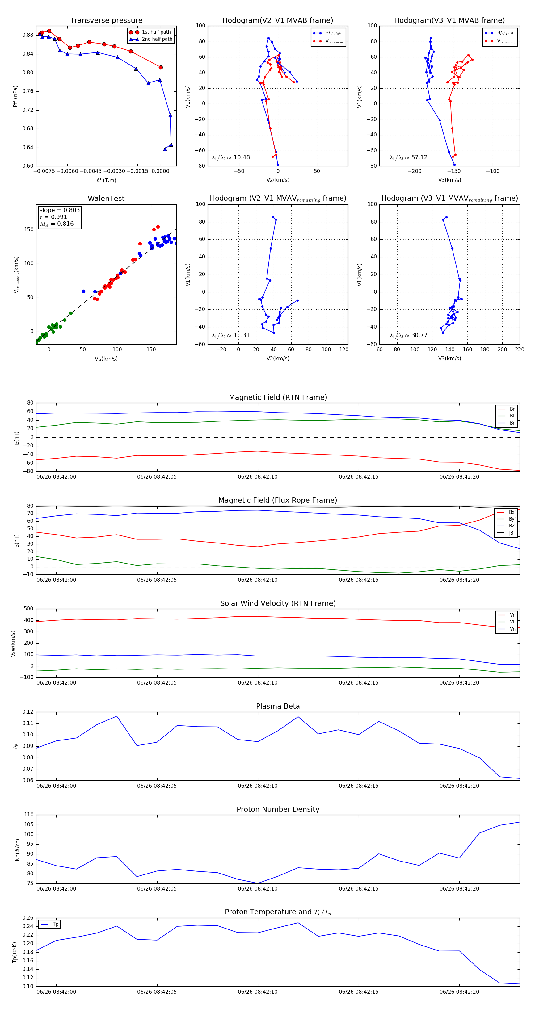
Flux Rope in 2024

Flux Rope Event 2024-06-26 08:41:59 ~ 2024-06-26 08:42:23 (25 seconds)


plot