HOME   LIST
‹–   –›

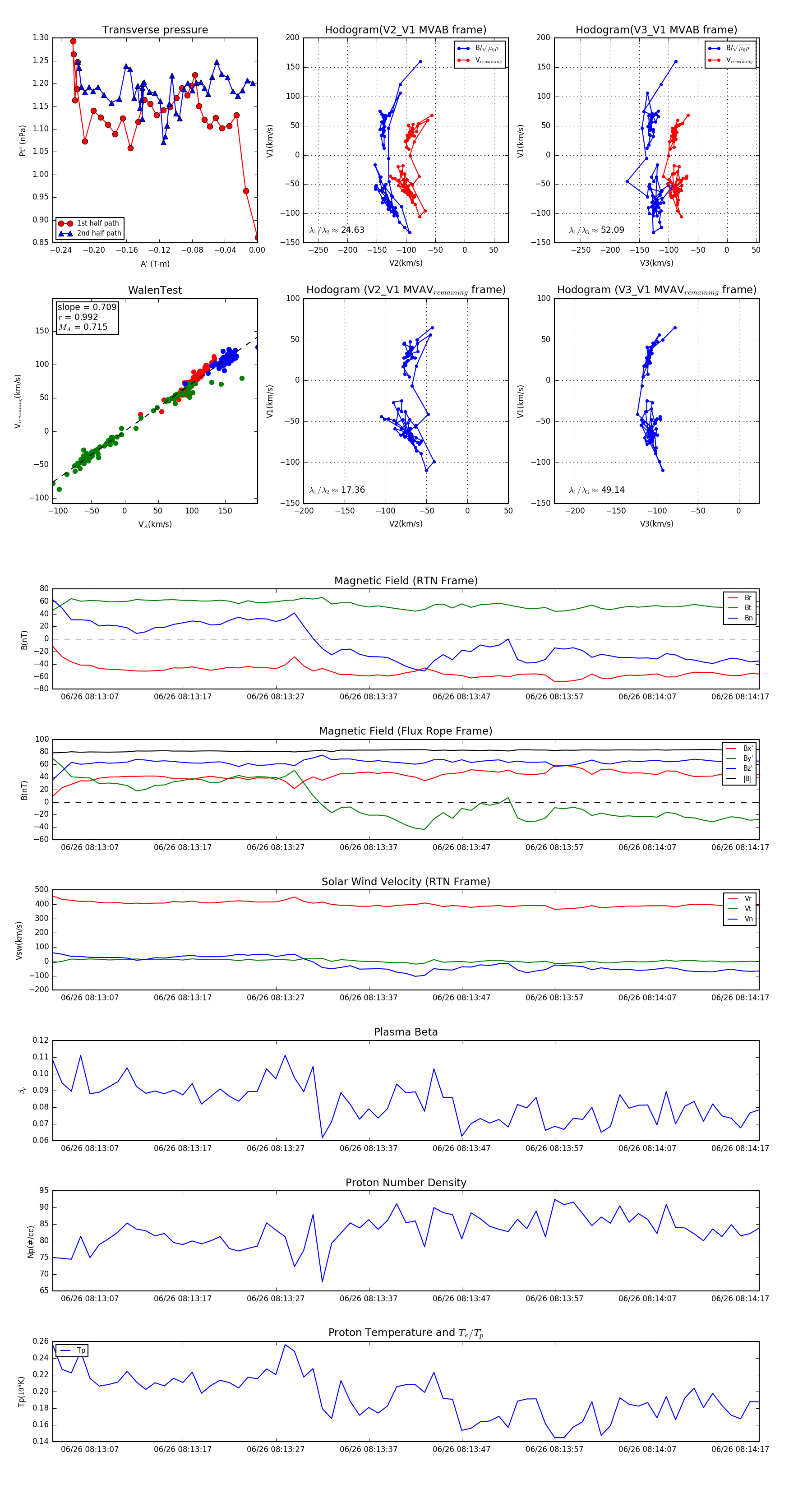
Flux Rope in 2024

Flux Rope Event 2024-06-26 08:13:03 ~ 2024-06-26 08:14:19 (77 seconds)


plot