HOME   LIST
‹–   –›

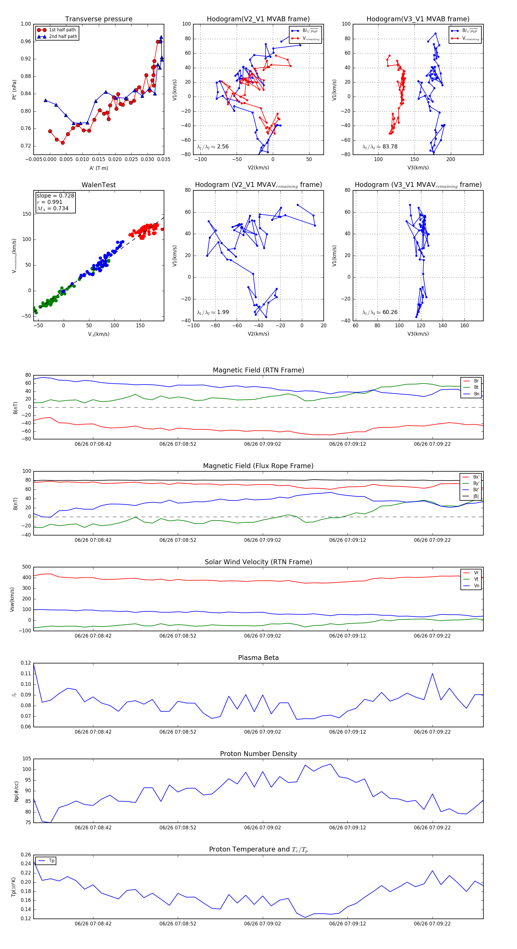
Flux Rope in 2024

Flux Rope Event 2024-06-26 07:08:35 ~ 2024-06-26 07:09:28 (54 seconds)


plot