HOME   LIST
‹–   –›

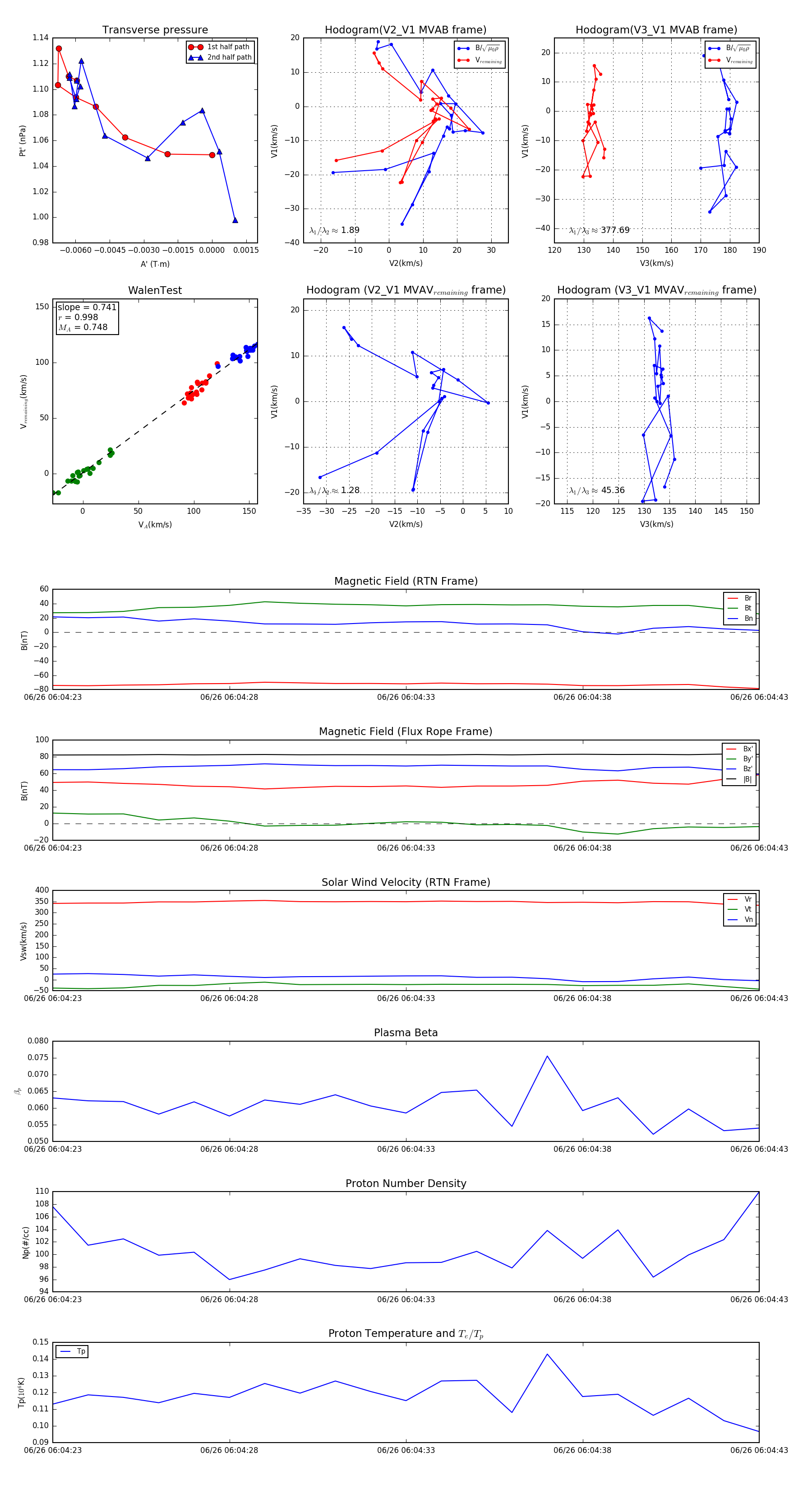
Flux Rope in 2024

Flux Rope Event 2024-06-26 06:04:23 ~ 2024-06-26 06:04:43 (21 seconds)


plot