HOME   LIST
‹–   –›

Flux Rope in 2024

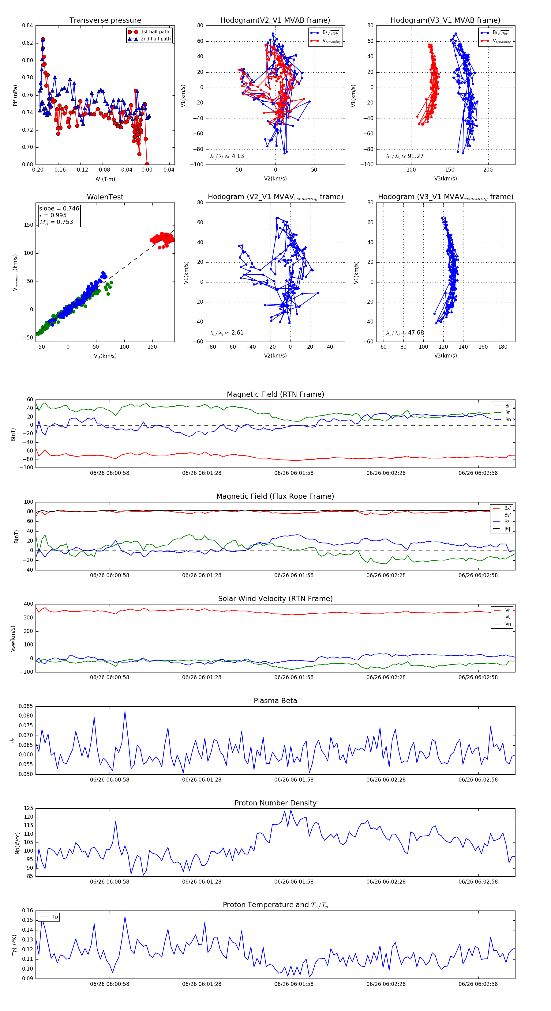
Flux Rope Event 2024-06-26 06:00:34 ~ 2024-06-26 06:03:10 (157 seconds)


plot