HOME   LIST
‹–   –›

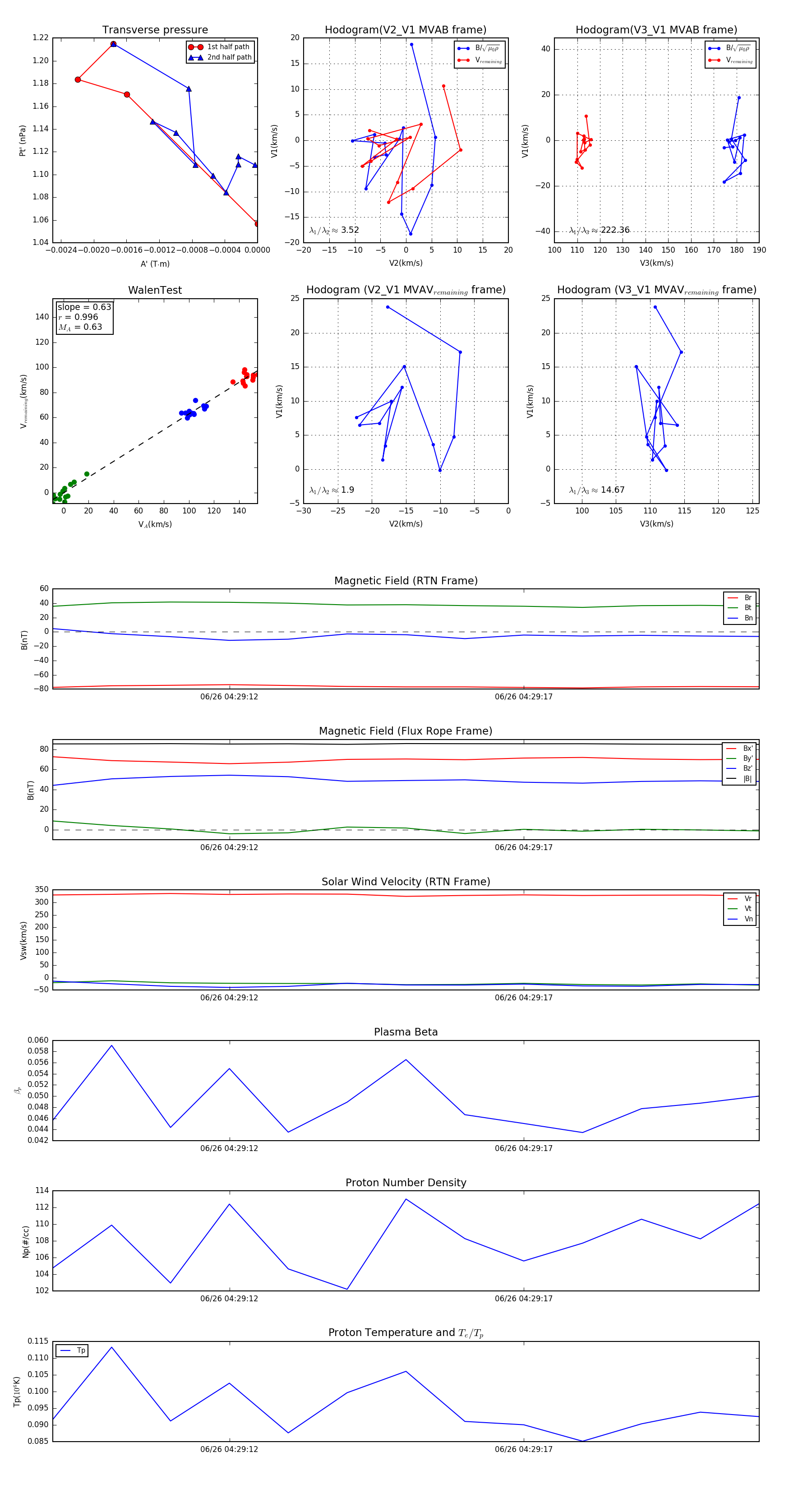
Flux Rope in 2024

Flux Rope Event 2024-06-26 04:29:09 ~ 2024-06-26 04:29:21 (13 seconds)


plot