HOME   LIST
‹–   –›

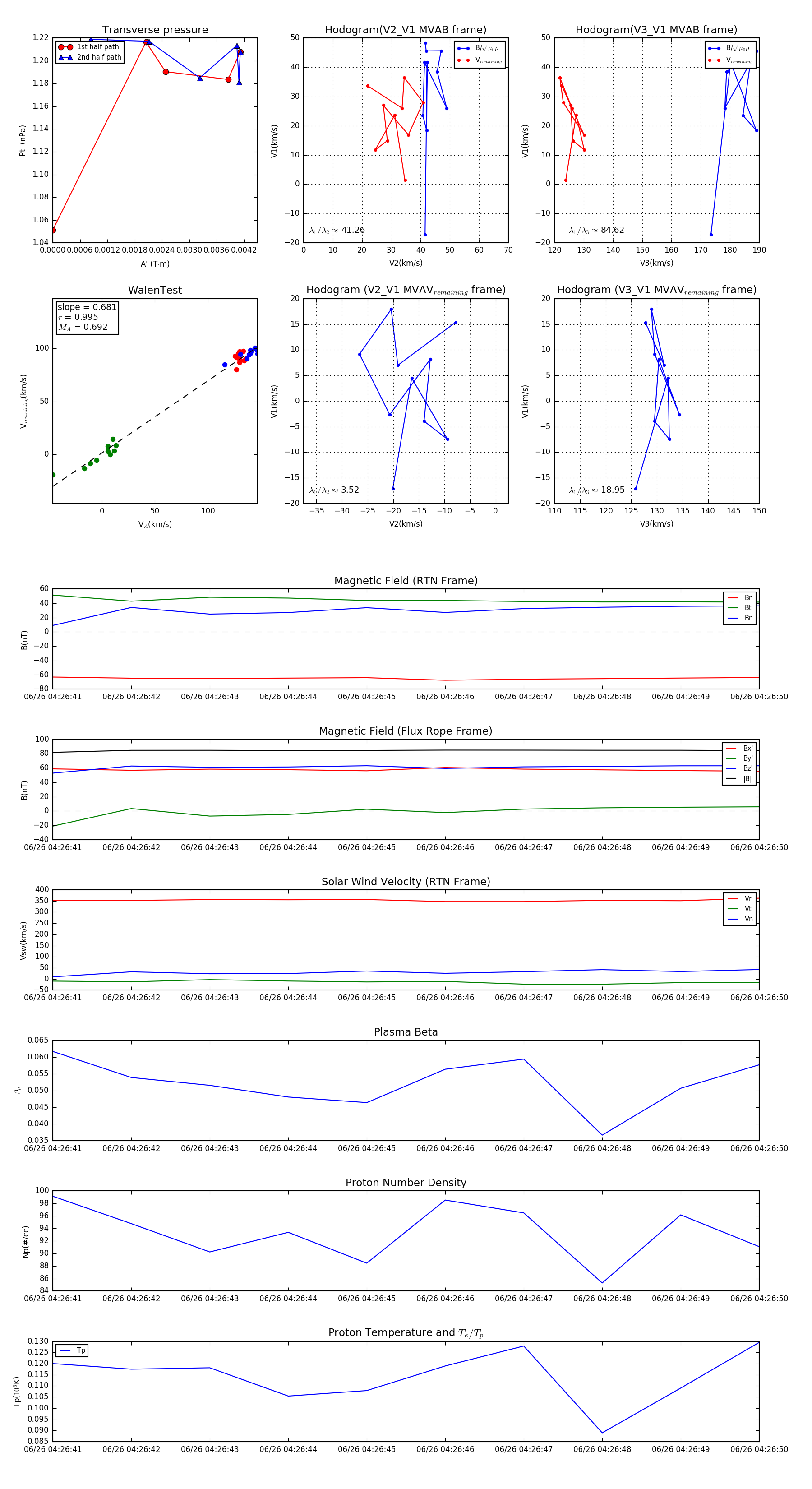
Flux Rope in 2024

Flux Rope Event 2024-06-26 04:26:41 ~ 2024-06-26 04:26:50 (10 seconds)


plot