HOME   LIST
‹–   –›

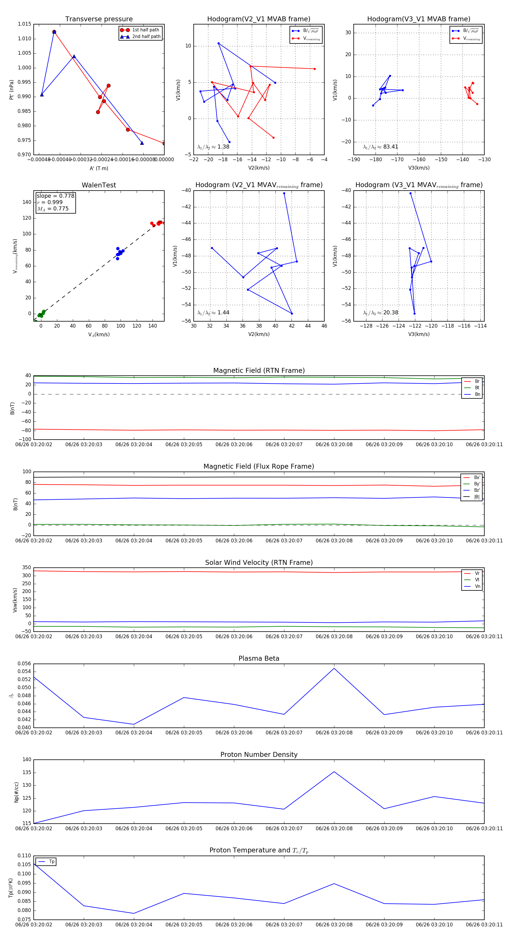
Flux Rope in 2024

Flux Rope Event 2024-06-26 03:20:02 ~ 2024-06-26 03:20:11 (10 seconds)


plot