HOME   LIST
‹–   –›

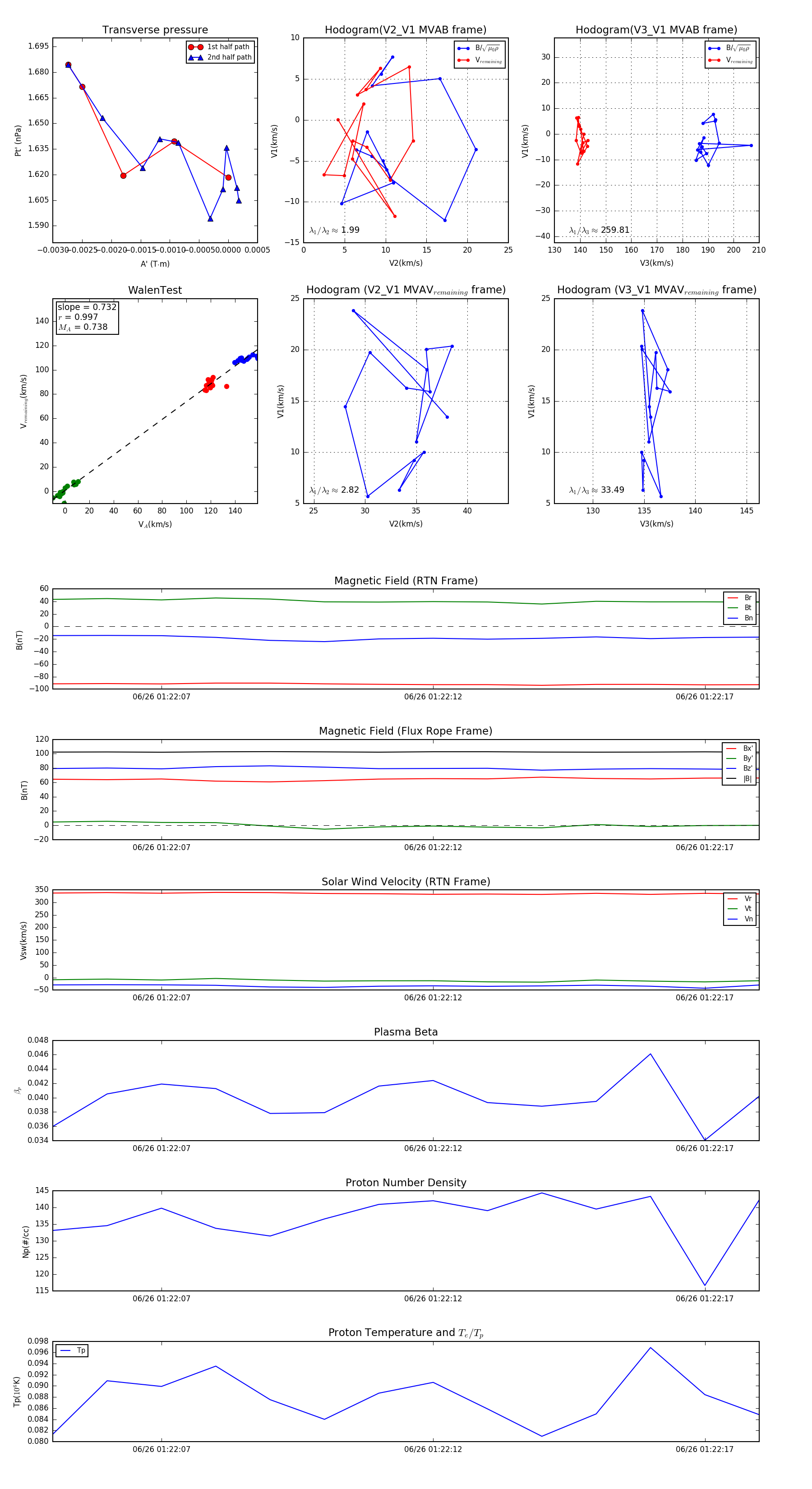
Flux Rope in 2024

Flux Rope Event 2024-06-26 01:22:05 ~ 2024-06-26 01:22:18 (14 seconds)


plot