HOME   LIST
‹–   –›

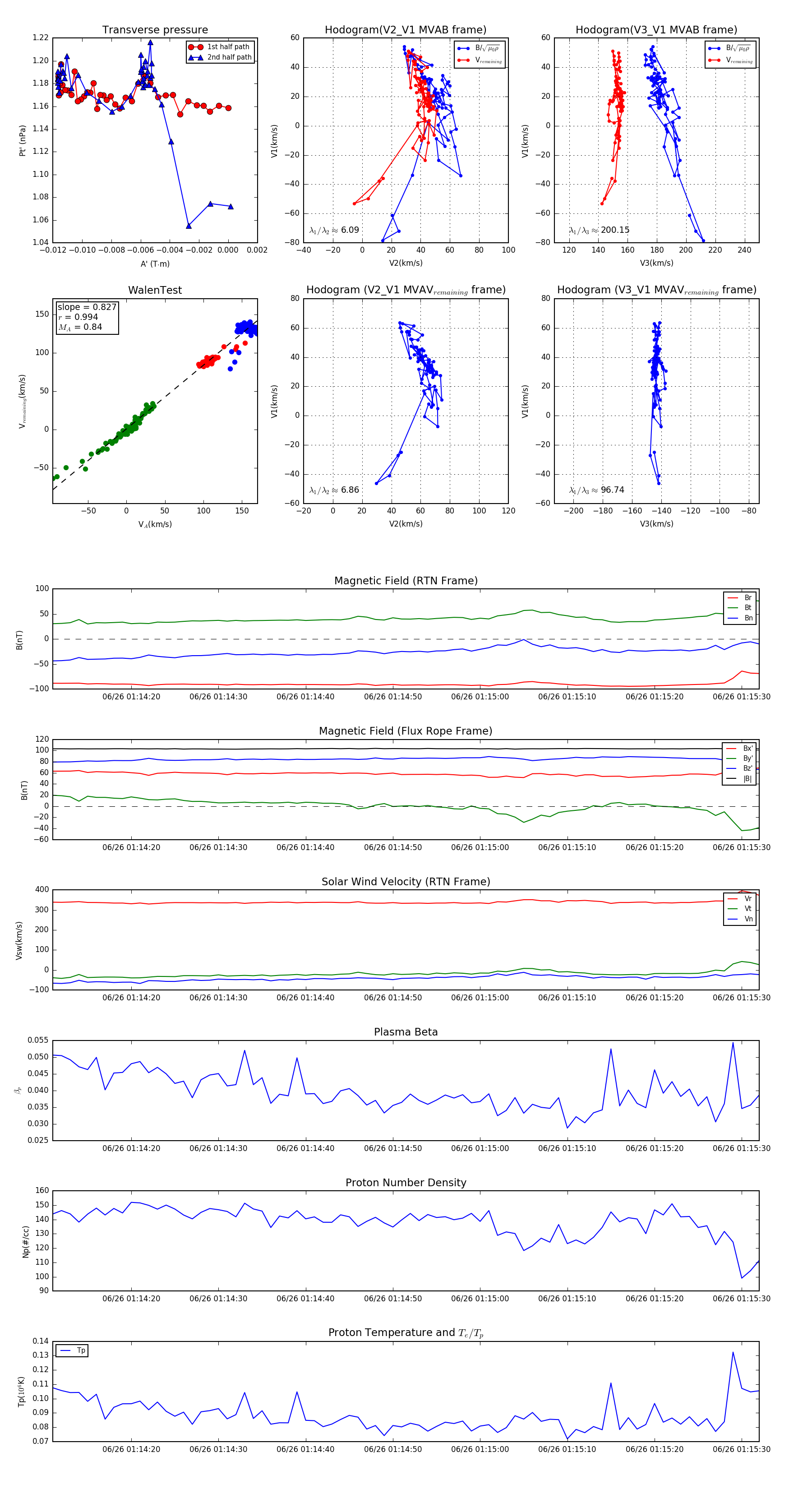
Flux Rope in 2024

Flux Rope Event 2024-06-26 01:14:11 ~ 2024-06-26 01:15:32 (82 seconds)


plot