HOME   LIST
‹–   –›

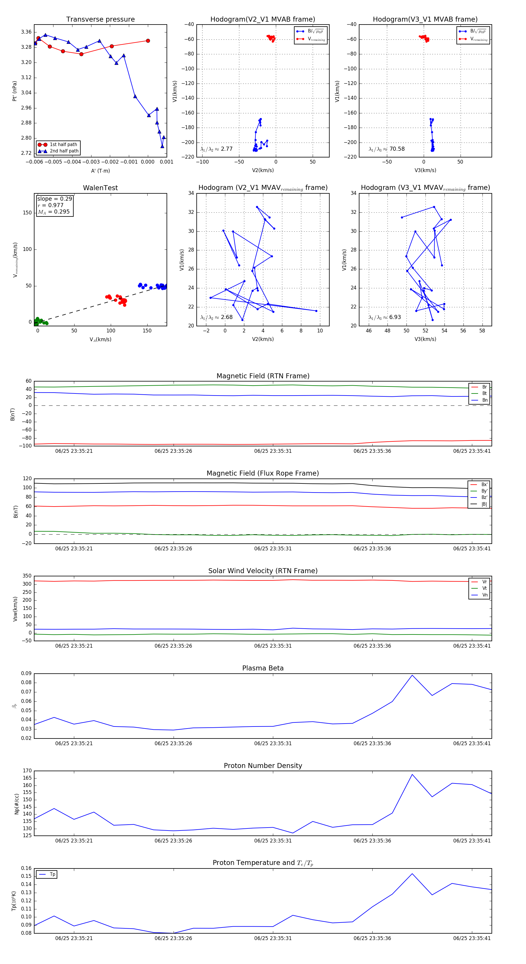
Flux Rope in 2024

Flux Rope Event 2024-06-25 23:35:19 ~ 2024-06-25 23:35:42 (24 seconds)


plot