HOME   LIST
‹–   –›

Flux Rope in 2024

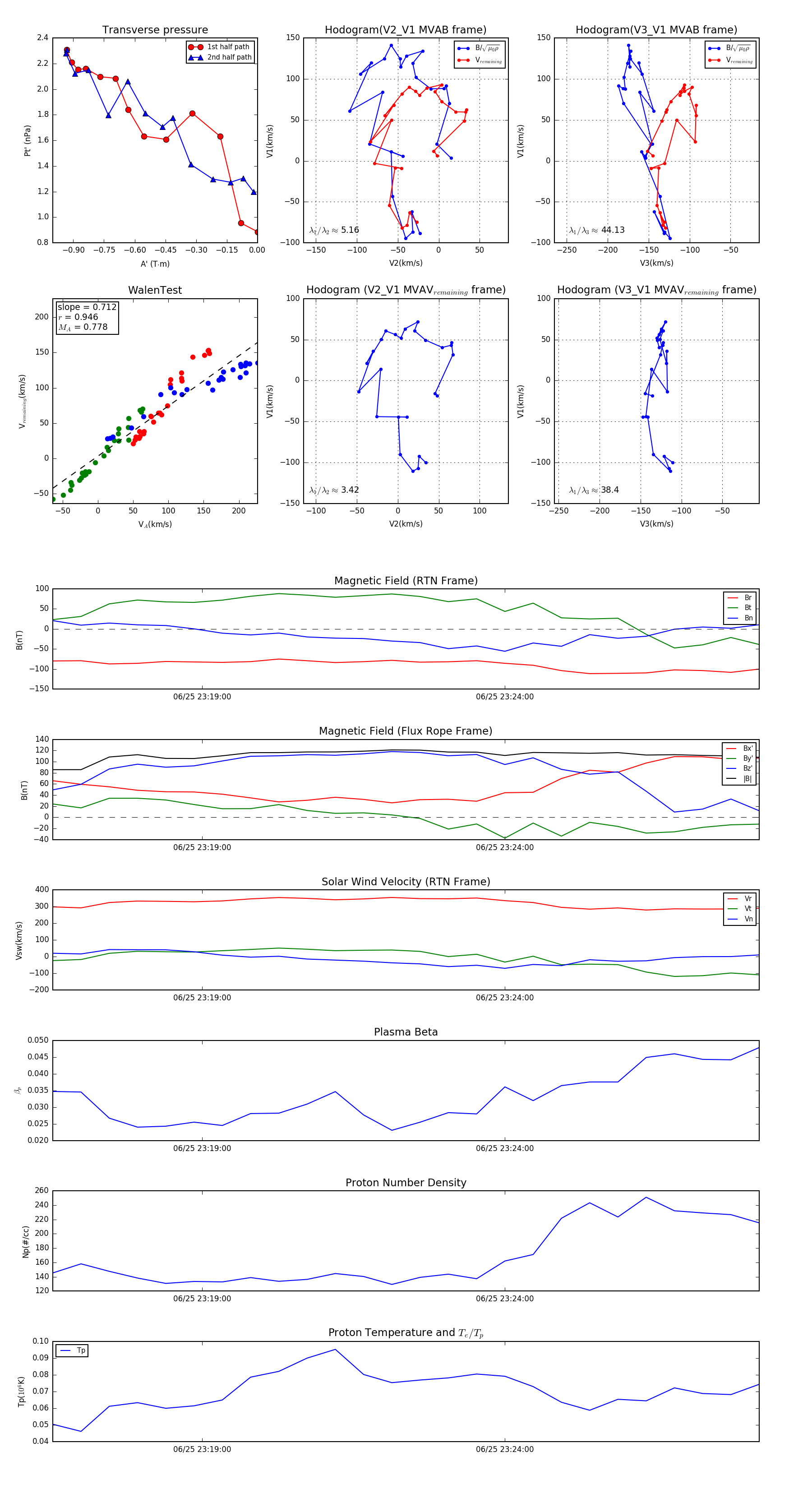
Flux Rope Event 2024-06-25 23:16:32 ~ 2024-06-25 23:28:12 (701 seconds)


plot