HOME   LIST
‹–   –›

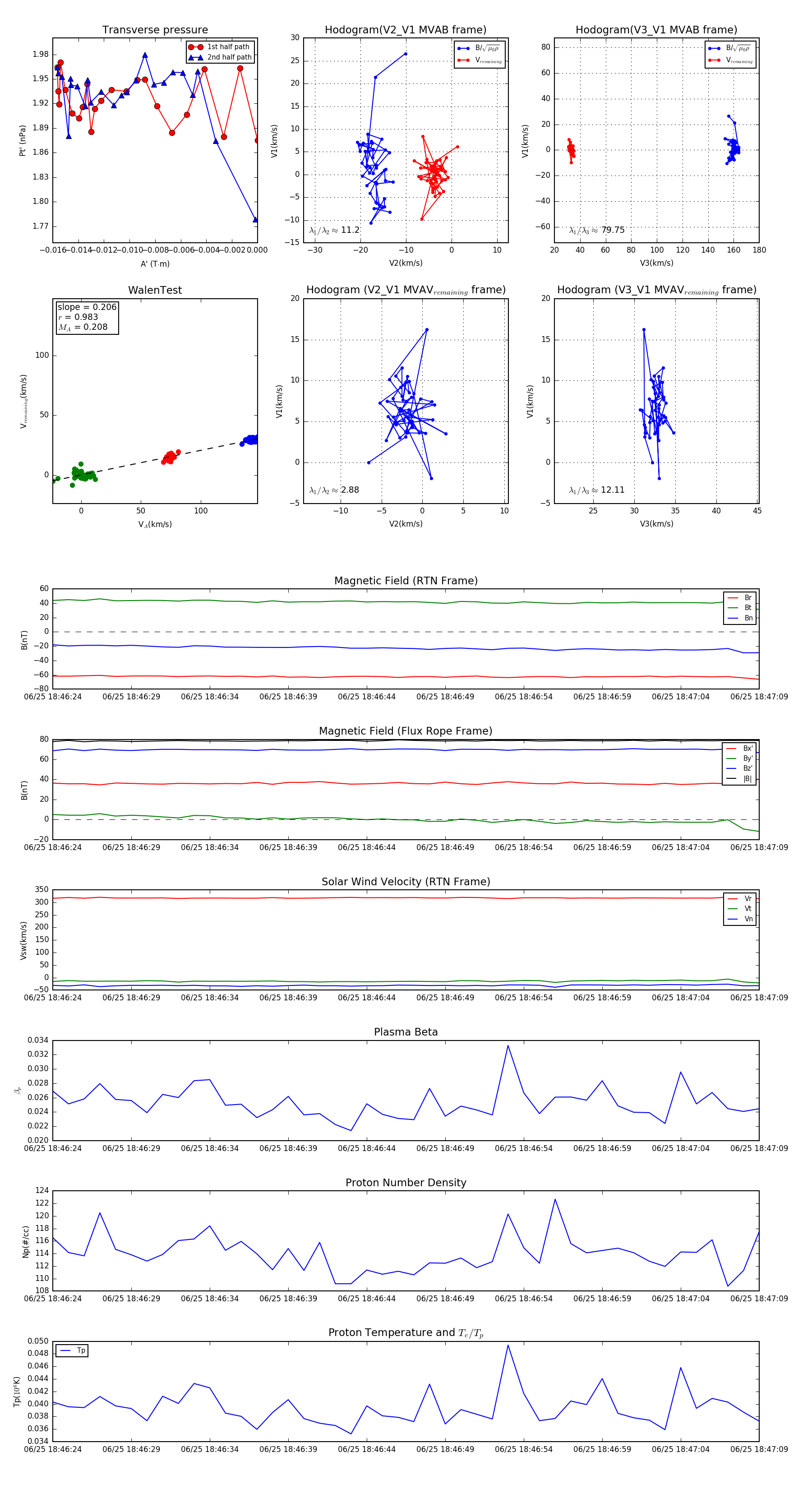
Flux Rope in 2024

Flux Rope Event 2024-06-25 18:46:24 ~ 2024-06-25 18:47:09 (46 seconds)


plot