HOME   LIST
‹–   –›

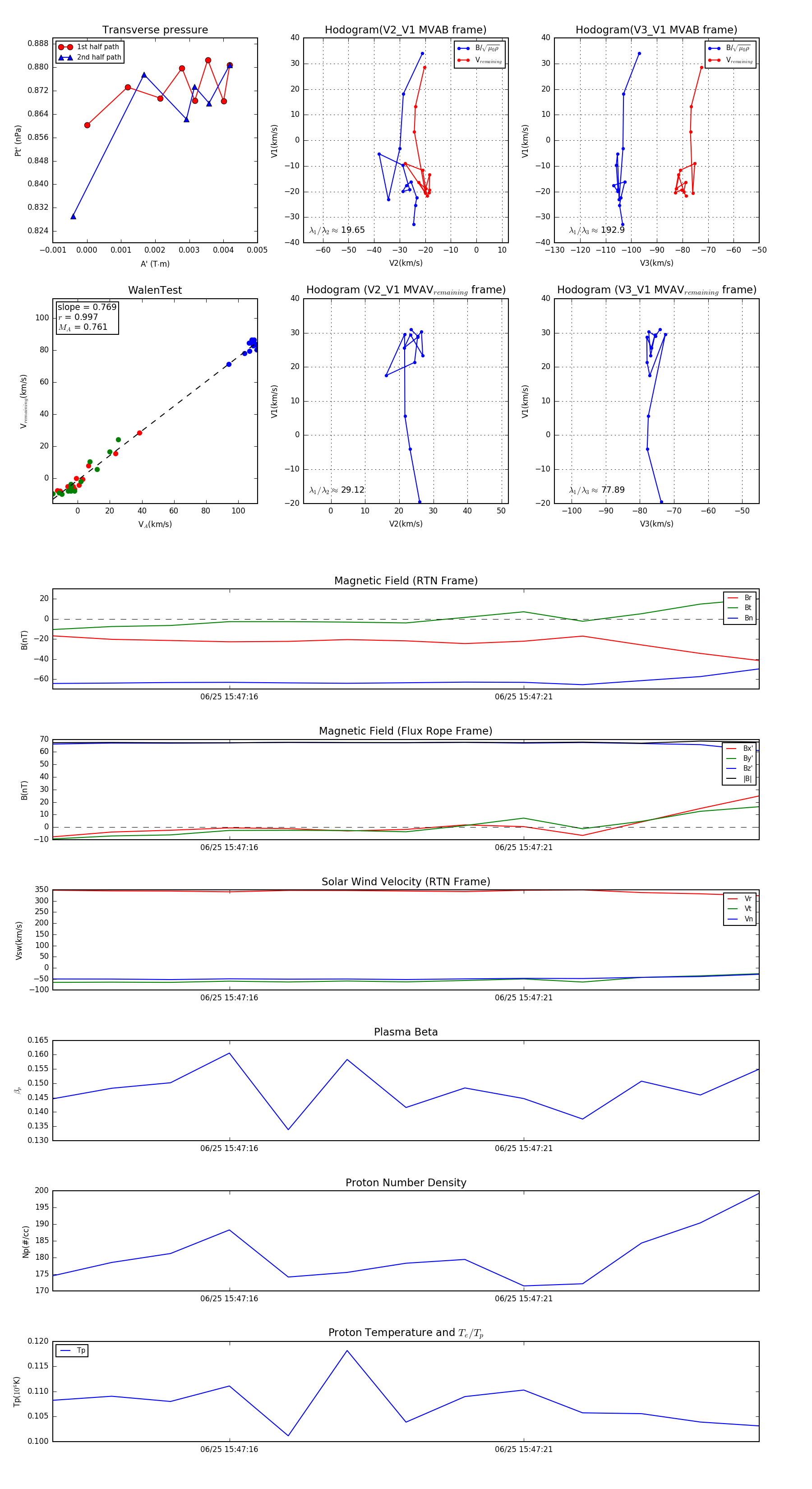
Flux Rope in 2024

Flux Rope Event 2024-06-25 15:47:13 ~ 2024-06-25 15:47:25 (13 seconds)


plot