HOME   LIST
‹–   –›

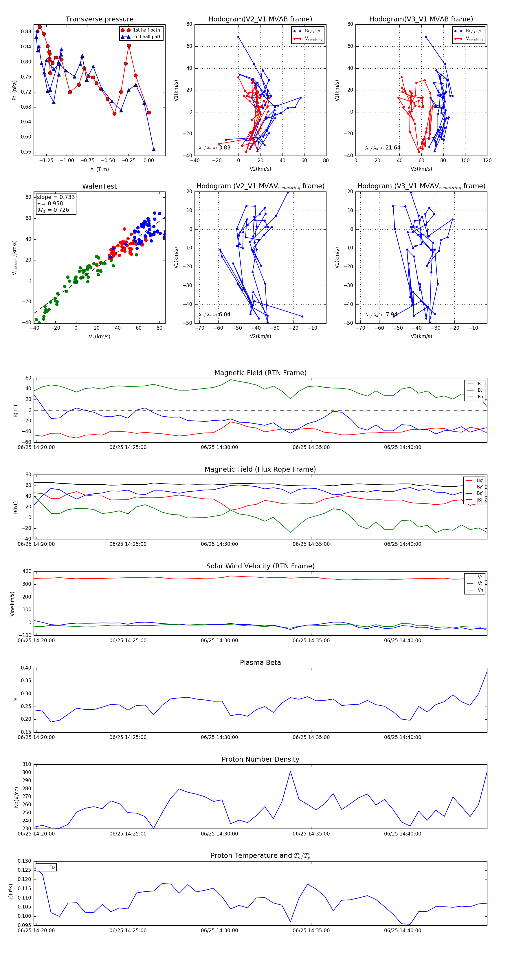
Flux Rope in 2024

Flux Rope Event 2024-06-25 14:19:52 ~ 2024-06-25 14:44:36 (1485 seconds)


plot