HOME   LIST
‹–   –›

Flux Rope in 2024

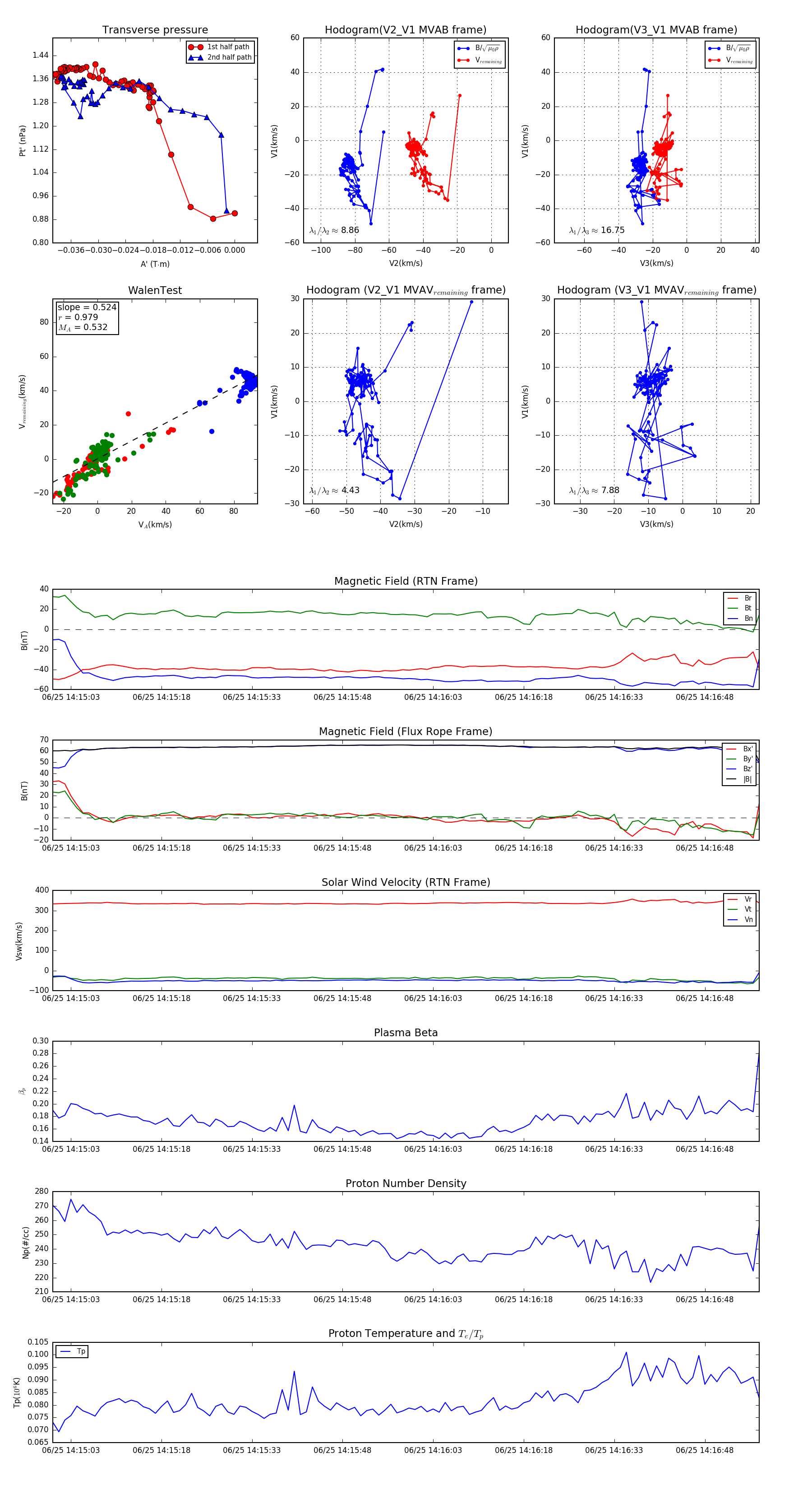
Flux Rope Event 2024-06-25 14:15:00 ~ 2024-06-25 14:16:57 (118 seconds)


plot