HOME   LIST
‹–   –›

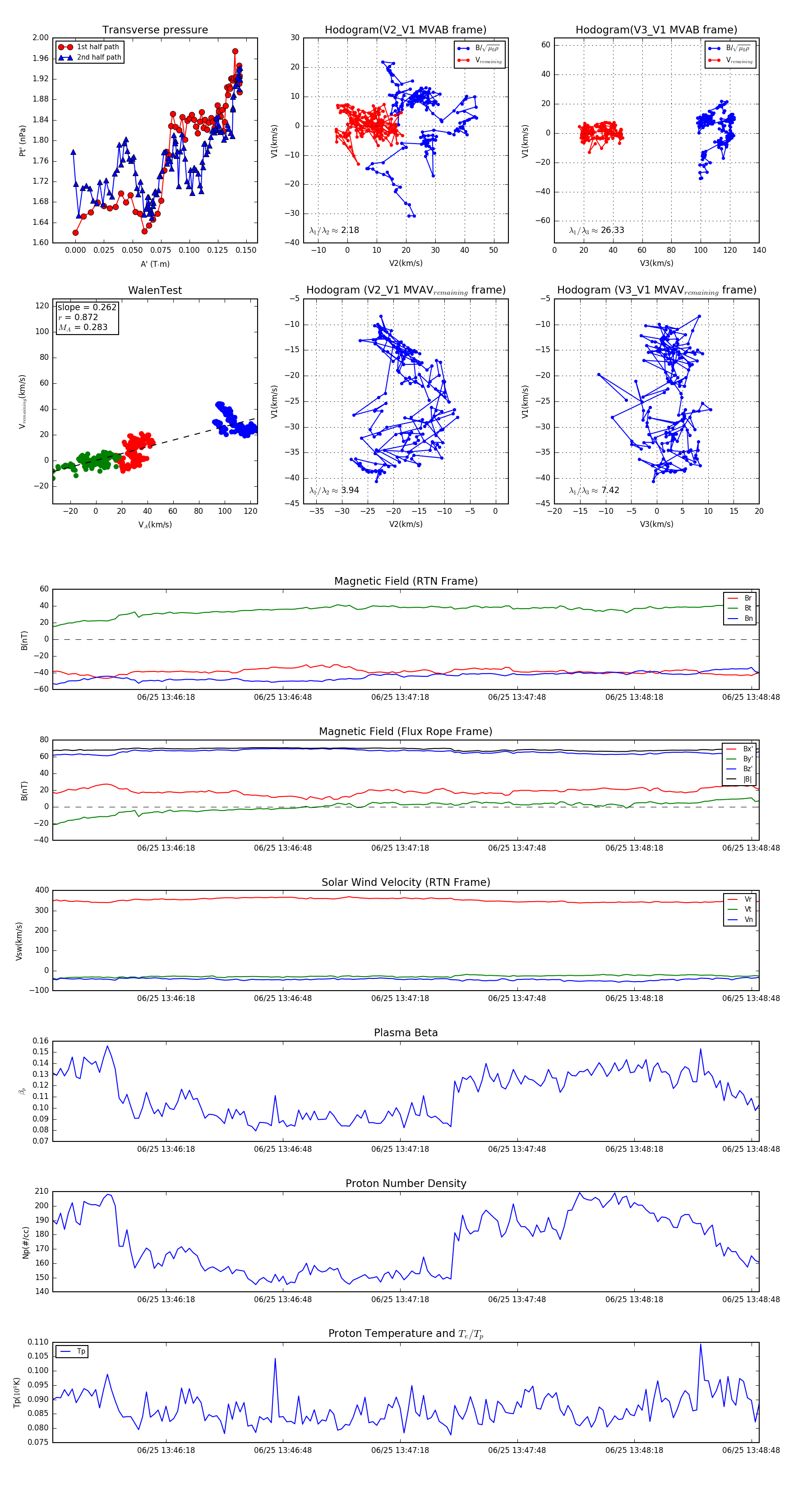
Flux Rope in 2024

Flux Rope Event 2024-06-25 13:45:49 ~ 2024-06-25 13:48:50 (182 seconds)


plot