HOME   LIST
‹–   –›

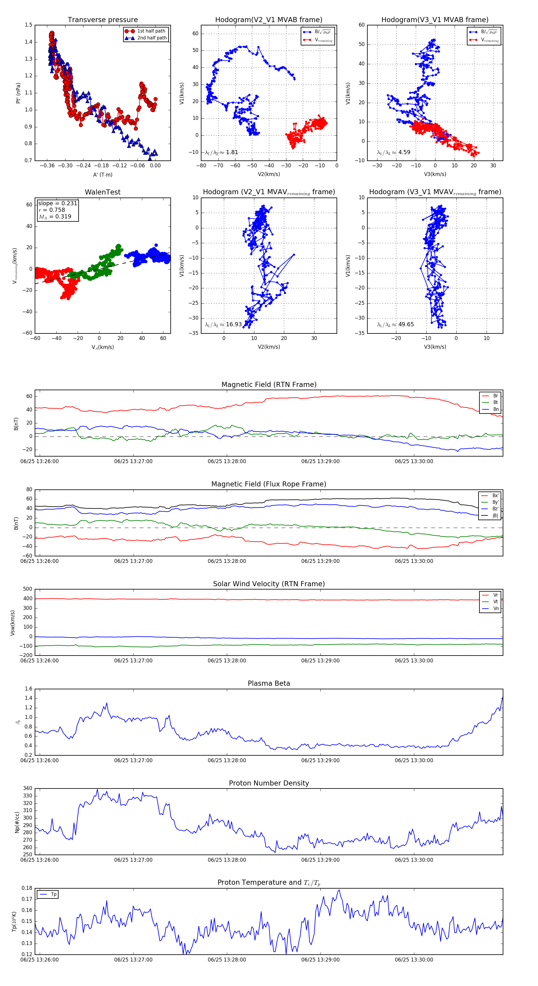
Flux Rope in 2024

Flux Rope Event 2024-06-25 13:25:57 ~ 2024-06-25 13:30:57 (301 seconds)


plot