HOME   LIST
‹–   –›

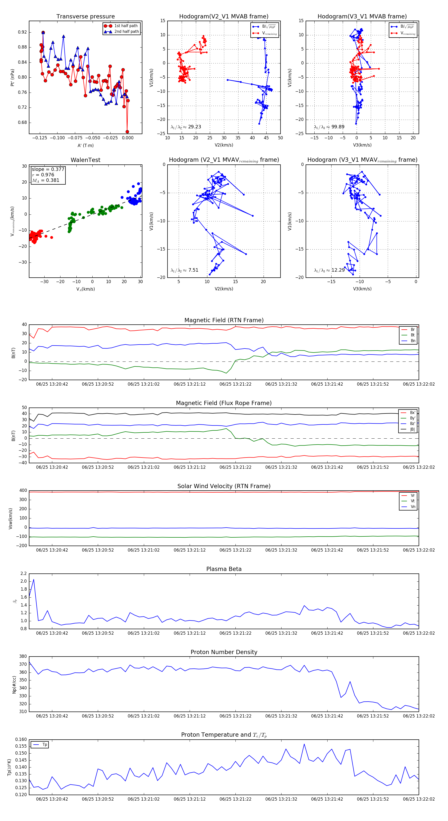
Flux Rope in 2024

Flux Rope Event 2024-06-25 13:20:37 ~ 2024-06-25 13:22:02 (86 seconds)


plot