HOME   LIST
‹–   –›

Flux Rope in 2024

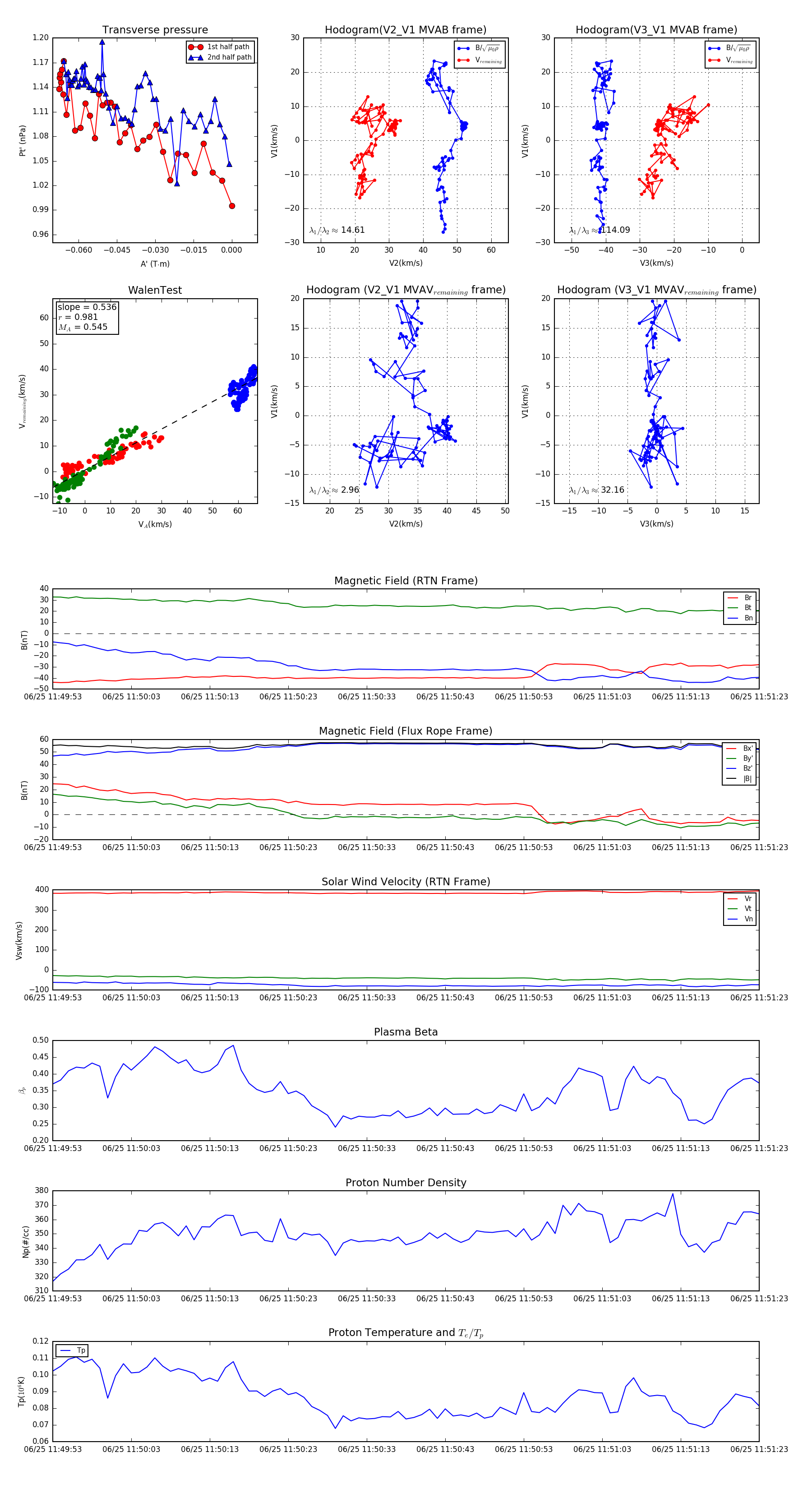
Flux Rope Event 2024-06-25 11:49:53 ~ 2024-06-25 11:51:23 (91 seconds)


plot