HOME   LIST
‹–   –›

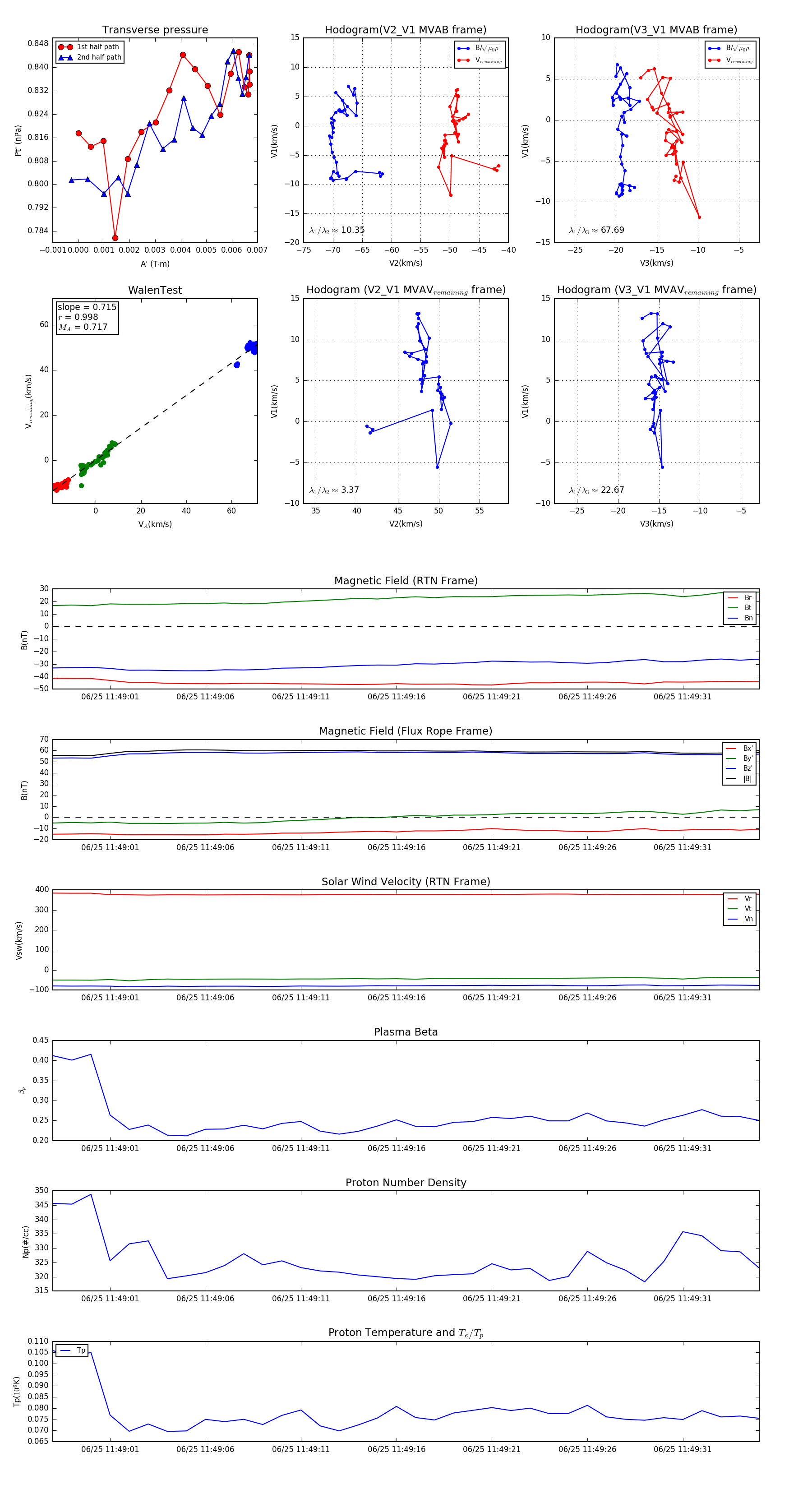
Flux Rope in 2024

Flux Rope Event 2024-06-25 11:48:58 ~ 2024-06-25 11:49:35 (38 seconds)


plot