HOME   LIST
‹–   –›

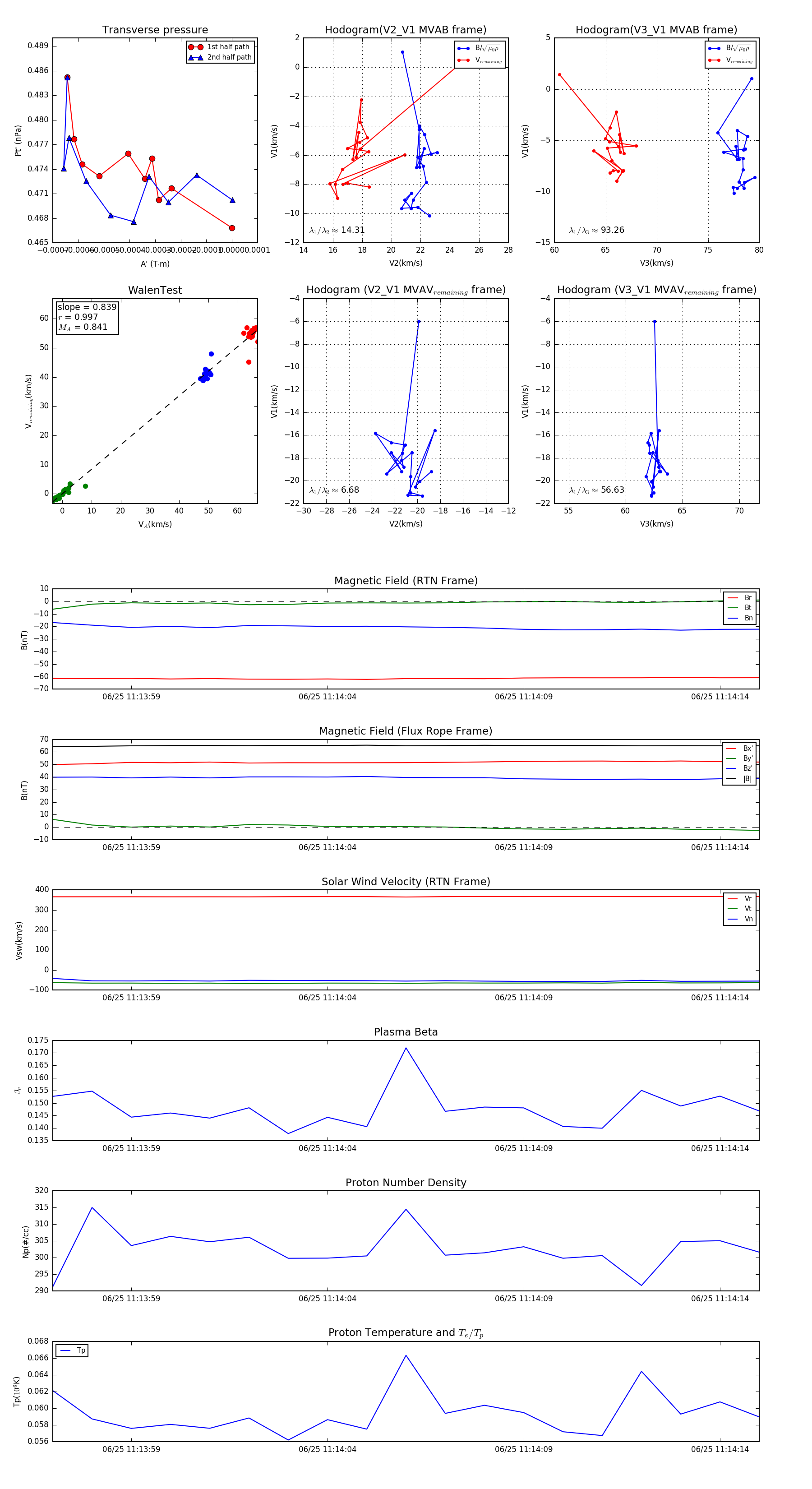
Flux Rope in 2024

Flux Rope Event 2024-06-25 11:13:57 ~ 2024-06-25 11:14:15 (19 seconds)


plot